台州属于敏感地区吗
〖壹〗、不属于。截止2022-04-2917:16:29最新数据显示,台州地区近来没有中、高风险区域,都是低风险地区 。台州市首次实现所有县(市 、区)转为绿色低风险区;温州市有7个县(市、区)疫情风险等级“降级” ,为全省风险等级调整比较多的市。

〖贰〗、台州地图(温岭位于台州东南沿海)地理位置的间接影响温岭地处浙江东南沿海,与温州市下辖的乐清市接壤,两地直线距离约50公里 ,属于同一地理单元(浙南沿海地区)。这种空间接近性进一步强化了公众的认知偏差,尤其是对区域划分不敏感的人群 。

〖叁〗 、“浙江台州女孩坏”的论断缺乏客观依据,属于以偏概全的刻板印象 ,不能代表群体特征。具体分析如下:现有案例均为个体行为,无法推导群体特征近来公开信息中,涉及台州女性的负面案例均为独立事件 ,与地域群体无必然关联。


疫情严重的十个省份分别是?
疫情严重的十个省份分别是 除了湖北,疫情比较严重的省份有以下省份广东、湖北、河南 、浙江、湖南、安徽 、江西 。各省疫情高发的地区是广东的深圳与广州。
在2025-2026年冬春流感流行季,截至2026年1月初 ,流感疫情相对严重的区域主要集中在华东、华南和华中地区的大部分省份。这些地区的流感病毒检测阳性率仍处于高流行水平 。
中国疫情最严重的十个省是北京、上海 、湖北、江苏、浙江、安徽 、河南、广东、重庆和福建省。根据相关公开信息显示截止到2022年12月31日中国疫情已排名前十的省份为北京 、上海、湖北、江苏 、浙江、安徽、河南 、广东、重庆和福建省,是按照疫情感染人数来排名的。
台州温岭是哪个省的城市,台州温岭是哪个省的城市疫情
〖壹〗、台州温岭是浙江省的城市 。以下是关于台州温岭及其疫情情况的详细解台州温岭地理位置 台州温岭位于浙江省,是该省的一个重要城市。温岭历史悠久,曾更名为温岭县 ,并于1949年成为温岭县城。台州温岭疫情概况 当前,台州温岭的疫情防控形势复杂多变,需要大家继续强化防护意识 ,严格遵守疫情防控规定。
〖贰〗 、不严重 。台州,是浙江省辖地级市,长江三角洲中心区27城之一 ,大溪镇,隶属于浙江省台州市温岭市,通过查询相关资料显示:该镇截止于2022年8月28日无新增本土病例 ,该地为常态化管控区,所以疫情不严重,该镇居民需要进行七天1到两次的核酸检测即可正常出门。
〖叁〗、能进。温岭是一座县级市 ,隶属浙江省台州市,根据浙江疫情防控指挥部最新消息显示,台州温岭地区截止到2022年8月23日没有低、中、高风险区域,都是常态化防控区 ,所以该地区的旅客能进普陀山,普陀山位于浙江省舟山市普陀区,舟山市普陀山风景名胜区 ,为国家5A级旅游风景区 。
〖肆〗 、温岭市地处浙江省台州市,作为县级市,它不仅是中国大陆新千年、新世纪第一缕曙光的首照地 ,更是一个地理位置重要、经济充满活力的地区。尽管面临市场竞争和经济波动的挑战,但温岭奥迪4S店凭借其品牌影响力和市场策略,依然保持了其市场地位。
〖伍〗 、温岭市图书馆是一所面向全社会开放的国家一级公共图书馆 ,位于浙江省台州市温岭市溪滨路58号 。它北临前溪,环境优美、安静,是读书的好去处。
台州各地疫情风险评估(台州各地疫情风险评估时间)
相对于2月18日 ,新的“五色图 ”各县变化情况主要是:较高风险降为中风险:江干、鹿城 、乐清、瑞安、瓯海。中风险降为较低风险:余杭 、慈溪、龙湾、永嘉 、泰顺、秀洲、温岭 。较低风险降为低风险:萧山、鄞州 、余姚、东阳、义乌 、椒江、黄岩、玉环。
当前面临的核心问题疫情传播风险:当前病毒传播情况未明确,跨省流动可能增加感染风险,且台州老家是否封路 、交通管制政策如何均未知。家庭成员安全:女儿仅1岁,超市人流密集易暴露于潜在风险;弟弟需返校 ,时间紧迫但独立出行存在不确定性 。
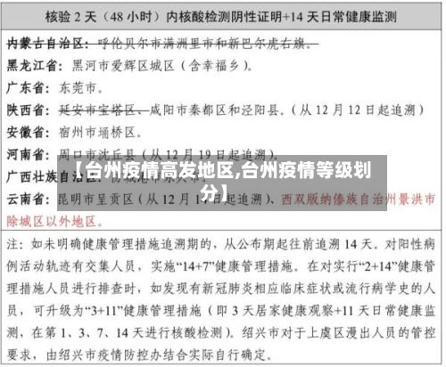
浙江县域疫情风险地图“五色图”以累计确诊病例数、本地病例占比等为评估指标,将各县(市、区)分为高风险 、较高风险、中风险、较低风险 、低风险地区,分别用红、橙、黄、蓝 、绿五色表示 ,形成疫情地图,并持续动态评估。
预留1-2天缓冲时间应对检测、核查和拥堵。关注衢州、台州等地区高速出口封闭信息,及时调整路线。风险预警政策动态:江浙皖管控措施可能随疫情变化升级 ,需每天跟踪最新通知 。司机隔离:昆山 、太仓等地存在司机被隔离风险,需评估运输成本与时效。
室内聚集性活动超过200人或举办全国性活动的,需制定疫情防控方案;大型活动(如节庆、展会)需在举办前15日进行专项风险评估 ,并根据风险等级变化动态调整防控措施。
台州校园最新疫情防控规定主动报备行程近期有中高风险地区所在设区市旅居史和相关景区旅游的人员,特别是与已公布阳性病人活动轨迹有交集的来台人员抵台后,须第一时间主动向所在单位、村报告 ,并落实个人报告承诺制度,如实提供活动轨迹和个人健康状况,并按规定落实健康管理措施 。
浙江台州是疫区吗
〖壹〗 、例如,疫情早期湖北全省及全国确诊病例超过100人的27个市被列为重点疫区 ,具体包括浙江省温州市、台州市、杭州市 、宁波市,河南省信阳市、驻马店市,安徽省合肥市、阜阳市 ,江西省南昌市等。这类地区因疫情传播风险较高,需采取严格管控措施。
〖贰〗 、实例:湖北全省因疫情初期病例集中爆发,整体被列为重点疫区 。全国范围内另有27个市因确诊病例超100例被纳入 ,如浙江省温州市、台州市、杭州市、宁波市,河南省信阳市 、驻马店市,安徽省合肥市、阜阳市 ,江西省南昌市等。
〖叁〗、025年国家林业和草原局公告撤销的松材线虫病疫区包括辽宁 、江苏、浙江、安徽 、江西、河南、湖北 、湖南、广西、重庆 、四川、贵州、甘肃13个省(自治区、直辖市)的58个县级行政区及功能区。具体名单如下:辽宁省:大连市沙河口区 。
〖肆〗 、吉林省:通化市东昌区、二道江区。江苏省:南京市玄武区、浦口区 、栖霞区、雨花台区、江宁区 、六合区、溧水区、高淳区,无锡市惠山区 、滨湖区、宜兴市,常州市金坛区、溧阳市 ,连云港市连云区 、海州区、赣榆区、灌云县,淮安市盱眙县,镇江市润州区、丹徒区 、句容市、镇江高新技术产业开发区。
〖伍〗、是的不过台州现在是低风险区或无风险区域,是安全的 ,近来浙江全省包括杭州疫情风险都是低风险等级 。疫情的高中低风险等级地区的划分标准什么是疫情高中低风险地区高风险区域:是指总计新冠确诊病例超过50例,而且〖Fourteen〗 、天内是有聚集性疫情出现。