德阳科贸职业学院是高风险地区吗
〖壹〗 、德阳科贸职业学院不是高风险地区。德阳科贸职业学院是一所民办专科院校 ,是西南地区唯一一所“互联网+中国制造2025”产教融合促进计划建设院校 。

〖贰〗、德阳科贸不是高风险地区。根据德阳疫情防控办查询,德阳科贸不是高风险地区。德阳科贸职业学院是经四川省人民政府批准、教育部备案的统招全日制普通高等院校 。

〖叁〗 、广东科贸职业学院:农业类与信息技术类专业实力较强,适合对现代农业或数字化技术感兴趣的考生。广东理工职业学院:工科类专业齐全 ,如机电一体化、汽车检测等,实践教学资源丰富。中山职业技术学院:区域经济服务型院校,智能制造、现代服务业等专业与地方产业需求匹配度高。

〖肆〗、四川财经类大学有西南财经大学 、成都银杏酒店管理学院、四川工商学院、西南财经大学天府学院 、四川商务职业学院、四川财经职业学院、德阳科贸职业学院等 。
〖伍〗 、0分报考公办大学的可能性中外合作办学专业:部分公办大学的中外合作办学专业因学费较高(通常每年2万-3万元),报考人数较少 ,投档分数较低。例如,2022年广东科贸职业学院、广州工程技术职业学院、广东食品药品职业学院的中外合作办学专业最低投档分为150分。
从青白江回广汉会被隔离吗今天
会 。2022年10月4日青白江新增本土无症状感染者2例,有疫情 ,属于低风险地区,按照广汉疫情防控要求,外来人员低风险地区需要出示48小时核酸证明 ,经过有疫情地方的来员需要隔离七天,并做三次核酸,中高风险地区人员禁止通行。
百科。青白江区隶属于四川省成都市 ,位于成都市东北部 。根据国家和省市卫健委查询,截止到2022年9月27日,该地并没有中高风险区因此可以前往广汉 ,但是需要提前报备且到达后完成三天两检。
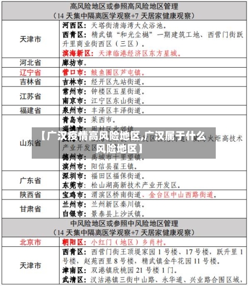
需要。通过查询广汉市疫情防控中心公告显示了解到,截止到2022年10月10日,广汉市防疫要求规定,仍处于疫情防控的时期 ,属于高险地区,任何来广汉人员都需要实行14天集中隔离和7天居家隔离 。为了广大人民的安全,要配合管理人员的服务。
022年9月24日青白江可以回广汉。通过查询资料显示从2022年9月19日零时成都全域解封 ,持有24小时核酸阴性证明,由青白江可去广汉 。
广汉有中高风险地区吗
〖壹〗 、没有。根据广汉疫情防控政策查询,截止2022年11月5日最新数据显示 ,德阳广汉地区近来没有低、中、高风险区域,都是常态化防控区。不要放松,依旧要重视起来。
〖贰〗 、不可以 。通过查询两地疫情防控部门发布的通告 ,广汉连续七天无新增病例,属于低风险地区,而河南连续七天新增感染者 ,属于中高风险地区,在实行静态封控,所以广汉不可以回河南,进不去河南地界。
〖叁〗、广西的中高风险地区需要 ,其他地区不需要。截止2022年10月08日09时,广汉暂无高中低风险地区,全域都是常态化防控区域 ,广西无高风险区,中风险区仅剩三个,分别是南宁市西乡塘区、桂林市临桂区和河池市都安瑶族自治县 。
〖肆〗、没有。通过查询德阳市疫情指挥部官方信息了解到:截止到2022年11月5日 ,广汉新增确诊病例0例,属于低风险地区,是没有封城的。但出行人员也要注意自我防护 ,不要前往中高风险地区 。
