杭州是属于高风险地区还是低风险地区?
〖壹〗 、中高风险地区所在地级市的其他县(市、区)人员范围:杭州中高风险地区所在市的其他县(市、区)人员(如上城区有中高风险区,但萧山区无)。要求:非必要不来青;确需来青的 ,需持48小时内核酸检测阴性证明 。抵达后需进行1次核酸检测(建议落地后尽快完成)。 低风险地区人员范围:杭州无中高风险区的县(市、区)人员。

〖贰〗 、截止4月23日,杭州临平区不是高风险地区,仍为低风险地区,但区内划分有封控区、管控区、防范区三类重点管控区域。具体说明如下:临平区整体风险等级根据公开信息 ,临平区整体维持低风险地区状态,未被划定为高风险或中风险区域 。风险等级划分通常以行政区划为单位,而临平区近来未触发升级条件。

〖叁〗 、杭州风险等级与返青基本要求:2022年1月26日更新信息显示 ,杭州全域为低风险区。根据青岛政策,低风险地区人员返青无需集中隔离或居家健康监测,但需至少提前3天向目的地社区(村委)报备 ,并配合社区工作人员落实疫情防控措施 。

〖肆〗、不是。杭州地区近来没有中、高风险区域,都是低风险地区。
〖伍〗 、截至2022年2月26日,杭州属于低风险地区 。
〖陆〗、疫情须知低风险地区:进入杭州需持【杭州健康码】绿码 ,无需隔离。中高风险地区:建议暂缓出行,如需来杭需配合隔离措施。必打卡景区推荐西湖 面积广阔,包含苏堤春晓、断桥残雪等十余处景点 ,建议安排1天时间游览 。可租自行车环湖骑行,避开步行疲劳,租车前多询问费用。
萧山那里有疫情
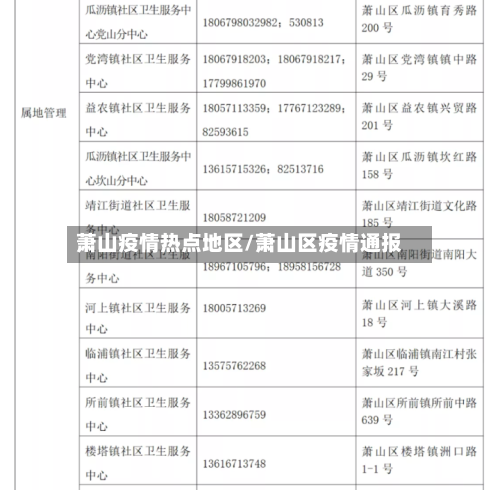
〖壹〗 、无症状感染者2:现住址为萧山区蜀山街道章潘桥村立新自然村。3月8日,到过菜鸟物流园园区门口流动摊贩 。3月9日 ,到过章潘桥村池塘边流动菜摊。相关情况说明:与上述活动轨迹有时空交集的人员,请立即向所在社区(村)报告,配合落实相应疫情管控措施。
〖贰〗、春潮路。截止到2022年12月9日根据萧山市疫情防控工作组官方网站公告显示 ,萧山有疫情的地方为春潮路、湘湖南苑 、蜀山街道等 。
〖叁〗、截至1月29日14时,杭州本轮疫情累计报告44例本土确诊病例,具体情况如下:新增病例情况 1月28日0-24时 ,新增本土确诊病例18例,均在杭州市。1月29日0-14时,新增本土确诊病例4例 ,均来自集中隔离点密接人员检测发现。

12月7日杭州新增2个确诊病例在哪个区?
总结:12月7日杭州新增的2例确诊病例均位于萧山区,且与北干街道龙湖春江天玺17幢相关 。杭州市已迅速启动应急响应,通过管控密接人员、划定风险区域等措施遏制疫情传播 ,并通过官方渠道持续更新信息。
新增中风险地区:杭州市萧山区北干街道龙湖春江天玺17幢。全域风险等级:截至2021年12月7日,杭州共有1处中风险地区,0处高风险地区,其他地区均为低风险地区 。事件背景:12月7日上午 ,杭州市接省疾控中心通报,1名外市病例的密切接触者流入。
广大居民朋友:12月5日,浙江省宁波市镇海区发现1例新冠病毒核酸检测阳性人员 ,12月6日,再次筛查出2例无症状感染者。12月6日,哈尔滨市传染病医院报告新增外省关联本土新冠肺炎确诊病例2例 。12月7日 ,杭州新增2例新冠肺炎轻型确诊病例。防控形势依然很严峻、很复杂。
自2021年12月7日起,萧山区北干街道龙湖春江天玺17幢调整为中风险区域,杭州其他地区为低风险 。12月7日上午 ,浙江省疾控中心通报,有1名外市病例的密切接触者流入我市,接报后我市立即开展人员核查处置。
月16日杭州有新增确诊病例 ,截至12时新增2例新冠肺炎确诊病例(轻型),具体情况如下:病例关系:新增的2例确诊病例为此前确诊病例盛某某的母亲和妻子。隔离情况:均于12月7日下午纳入集中隔离。隔离期间多次核酸检测阴性,16日报告核酸检测结果阳性 。
3月10日杭州萧山区调风险等级了吗?
〖壹〗 、截至2022年3月10日13:41:18,杭州萧山区未调整风险等级 ,全域为低风险地区。具体说明如下:风险等级情况根据公开信息,3月10日杭州萧山区无中高风险地区,全域维持低风险状态。风险等级的划分通常基于疫情传播风险、病例数量及分布范围等综合因素 ,低风险地区意味着当地疫情形势总体可控 。
〖贰〗、风险等级调整:自12月21日12时起,萧山区北干街道龙湖春江天玺17幢已调整为低风险地区,杭州市全域均为低风险。跨省出行政策:依据国家联防联控机制相关规定 ,对萧山区居民跨省出行不再作限制。这意味着萧山区居民可以自由跨省出行,无需担心因地区风险等级而受到出行限制 。
〖叁〗 、022年杭州全域为低风险地区,可正常出入 ,但萧山区义桥镇人员出行可能受限,具体需遵循当地最新防疫规定。
浙江确诊人数激增至217人,病毒隐匿传播的两周里发生了什么?
〖壹〗、截至12月14日0时,浙江本轮疫情确诊病例达217例 ,病毒隐匿传播的两周内,疫情因发现较晚、传播链复杂 、病毒特性及防控难点等因素迅速扩散,具体如下:疫情发现晚,错失防控黄金期 宁波市镇海区首例病例陈某某11月22日从上海返回后 ,11月25日出现不适但核酸检测阴性,居家隔离至12月5日才确诊。
〖贰〗、浙江迎来新冠病毒高峰主要是人员密集流动多点开花传播链复杂 。此次疫情是新冠病毒爆发以来,浙江省迎来史上第2波确诊高峰。浙江省单日新增病例曾于2020年2月达到峰值超过百人 ,随着疫情防控得到有效控制。这一数字降至为个位数 。这次疫情主要是因为人们放松警惕,人员流动来往频繁,多地传播链无法及时防控。
〖叁〗、MERS的基本了解起源与首例:2014年于沙特阿拉伯确认首例MERS病毒感染者 ,该病毒两周内迅速激增,至同年9月死亡人数达92人,且相较于SARS更易致死 ,大多数病患者出现在沙特。自然宿主与传播途径:自然宿主:MERS病毒的自然宿主被认为是蝙蝠,品种为埃及墓蝠,此前已在蝙蝠粪便中检测到该病毒。
〖肆〗 、登革热核心知识传播途径:由登革病毒引起 ,经伊蚊(白纹伊蚊和埃及伊蚊)传播 。病毒在伊蚊体内增殖8—10天后,通过叮咬传播给人。季节性:夏秋季高发,5月份开始增多,8—10月为高峰期。