疫情高风险地区还有没/疫情高风险区封闭吗

全国疫情“中高风险”地区一览

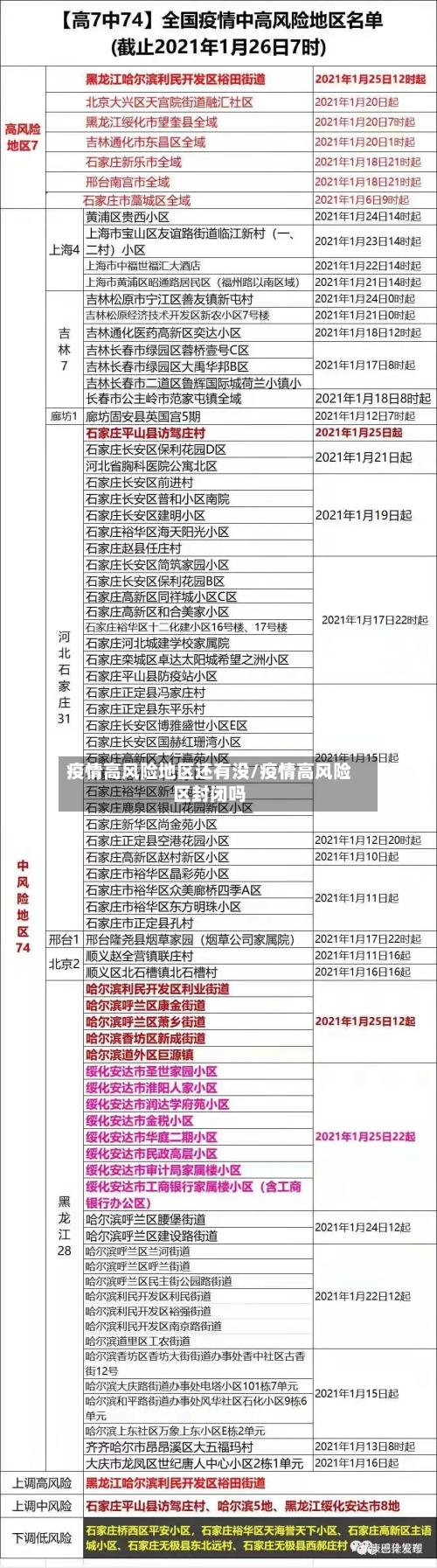
〖壹〗、高风险地区 津南区辛庄镇林锦花园 津南区辛庄镇林绣花园 津南区咸水沽镇丰达园以上3个区域因疫情形势严峻被划定为高风险地区,需严格落实封控措施 ,包括人员足不出户 、服务上门等。

疫情高风险地区还有没/疫情高风险区封闭吗-第1张图片

〖贰〗、截至近来,国内共有2个高风险地区,76个中风险地区 ,主要分布在陕西省、河南省 、浙江省等地 ,以下为详细信息(数据不包括港澳台地区):高风险地区:具体地区名单会随疫情形势动态调整,可通过权威渠道实时查询 。

疫情高风险地区还有没/疫情高风险区封闭吗-第2张图片

〖叁〗 、查询方式:点击进入上海本地宝的风险专题页面,可获取全面的风险地区数据。附加功能:关注微信公众号“上海本地宝” ,在对话框搜索【风险】,即可便捷获取实时更新的全国疫情风险等级和中高风险地区名单。注意:以上数据仅限于中国大陆地区,不包括港澳台 。

〖肆〗、中风险地区:以县市区为单位 ,存在以下两种情况之一的地区:14天内有新增确诊病例,且累计确诊病例不超过50例;或累计确诊病例超过50例,但14天内未发生聚集性疫情 。低风险地区:以县市区为单位 ,无确诊病例或连续14天无新增确诊病例的地区。

五省市已不再报告中高风险区,哪些情况属于高风险区?

〖壹〗、原则上将感染者居住地以及活动频繁且疫情传播风险较高的工作地和活动地区划为高风险区,而高风险区一般以单元楼栋为单位划定高风险区域,连续5天没有新增感染者 ,那么就要及时解封,降低为低风险区域,随着疫情管控政策逐渐的优化 ,已经有多个省市已不再报告中高风险区域 ,以后将会有更多的省市不再报告高风险区。

〖贰〗 、安徽省的高危地区是指确诊病例超过50例,在14天内发生了总体暴发 。 中度危险区是指 14天内新确诊的病例,确诊病例不超过50例 ,或者确诊病例超过50例,且14天内未发生群流行病。在影响健康的决定性因素中社会环境和自然环境等因素是我们无法控制的,但我们可以选取自己的生活方式。

〖叁〗、高风险等级地区 ,一般为病例和无症状感染者居住地,以及活动频繁且疫情传播风险较高的工作地和活动地等区域 。高风险区原则上以居住小区(村)为单位划定,可根据流调研判结果调整风险区域范围 ,采取“足不出户、上门服务 ”等封控措施。

〖肆〗 、高风险地区是指本行政区域内累计确诊病例超过5例,14天内有聚集性疫情发生。病例和无症状感染者居住地,以及活动频繁且疫情传播风险较高的工作地和活动地等区域 ,划为高风险区 。原则上以居住小区(村)为单位划定,根据流调研判结果可调整风险区域范围。实行封控措施,期间“足不出户、上门服务 ”。

〖伍〗、法律分析:低风险:无确诊病例或连续14天无新增确诊病例;中风险:14天内有新增确诊病例 ,累计确诊病例不超过50例 ,或累计确诊病例超过50例,14天内未发生聚集性疫情;高风险:累计病例超过50例,14天内有聚集性疫情发生 。

〖陆〗 、第一财经记者发现 ,随着抗疫进入新形势面临新任务,尽管各地每天仍有新增报告病例,但部分省份已不再标记“中高风险区”。国务院客户端披露的信息中 ,截至2022年12月11日21时,重庆、浙江、安徽 、江西、河北等5个省份已不再报告中高风险区。

疫情低中高风险地区怎么划分

连续14天内无新增本地确诊病例.根据国务院联防联控机制有关要求,经市疫情防控指挥部研究决定 ,才会将中风险地区降级为低风险 。

疫情风险区的划分主要依据病例数量、传播风险 、区域特征及防控需求,通常分为高 、中、低风险区,具体标准及查看方式如下:划分标准高风险区:病例数较多 ,且存在明显社区传播风险(如聚集性疫情) 。通常以小区、村组或楼栋为单位划定,实行“足不出户 、上门服务”的封控措施。

法律分析:根据三个维度来考虑。一是地域,以街道、乡镇为基本单位 。二是时间 ,最长潜伏期14天为一个单位。三是疫情 ,有多少病例,有没有发生聚集性疫情。具体标准是一个街道在14天内有没有新冠肺炎确诊病例,有多少 ,来划分 。具体划分标准还要根据疫情的情况和变化,进行调整。

划分基本单位:一般以县区、街道 、乡镇、社区等为基本单位进行分区分级。通过这种相对集中的区域划分,能够更精准地掌握当地疫情的实际情况 ,包括感染人数、传播范围等关键信息,为后续的风险等级判定提供基础数据 。划分考虑因素:综合考虑发病时间和疫情情况等因素。

高中低风险地区划分的依据:根据《新型冠状病毒肺炎防控方案(第九版)》:发生本土疫情后,根据病例和无症状感染者的活动轨迹和疫情传播风险大小划定高 、中、低风险区域。高风险区:病例和无症状感染者居住地 ,以及活动频繁且疫情传播风险较高的工作地和活动地等区域,划为高风险区 。

现在疫情还有中高风险地区吗

〖壹〗、疫情中高风险地区的定义及划分标准如下:高风险地区:指病例和无症状感染者的居住地,以及活动频繁且疫情传播风险较高的工作地和活动地等区域。通常以居住小区(村)为单位划定 ,具体范围可根据流调研判结果调整。

〖贰〗 、近来无法直接提供全国中高风险地区的具体名单,但可通过以下方法实时查询最新信息:查询途径:通过百度App搜索【疫情风险等级查询】,进入国家政务服务平台或国务院客户端提供的查询服务页面 。该服务由官方权威发布 ,数据实时更新 ,可确保信息准确性 。

〖叁〗、可以通过微信国家政务服务平台查看最新的全国中高风险疫情地区分布,具体步骤如下:进入微信国家政务服务平台:打开微信,在搜索栏输入“国家政务服务平台 ” ,进入该程序页面。点击各地疫情风险等级查询:在程序页面中,找到并点击“各地疫情风险等级查询”选项。

〖肆〗、现在疫情还有中高风险地区 。根据2022年11月11日国务院联防联控机制综合组发布《关于进一步优化新冠肺炎疫情防控措施科学精准做好防控工作的通知》指示,将风险区由高 、中 、低三类调整为高、低两类 ,最大限度减少管控人员。新疆有两个高风险地区和两个低风险地区。

〖伍〗、截至3月15日,天津静海区全域为低风险地区,暂无中高风险地区 。具体说明如下:风险等级判定依据:风险等级划分通常根据疫情发展态势 、感染者数量及活动轨迹、传播风险等因素综合评估。截至3月15日 ,静海区未报告本土确诊病例或无症状感染者,且无聚集性疫情发生,因此符合低风险地区标准。

〖陆〗、“高风险区”与“高风险地区 ”在官方语境中本质无区别 ,均指疫情传播风险较高的区域,但具体表述因政策文件或语境差异略有侧重 。 规范表述的演变根据《新型冠状病毒肺炎防控方案(第九版)》及国务院联防联控机制文件,“高风险区”是当前官方统一使用的规范表述 ,强调精准划定和动态管理。

全国疫情高中低风险区一览表?

〖壹〗 、操作步骤:进入查询页面:点击搜索结果中的“疫情风险等级查询”服务。选取地区:系统默认显示当前所在地的风险等级 ,若需查询其他地区,可通过筛选功能手动选取目标省份、城市或区县 。查看结果:页面会明确标注所选地区为高风险区、中风险区还是低风险区,并显示具体区域范围(如某街道 、社区)。

〖贰〗、全国风险区查询方式用户可通过以下途径实时查询全国高中低风险区名单:官方渠道:国家卫生健康委员会官方网站、各省市卫健委官方发布平台。第三方平台:如“天津本地宝 ”等本地生活服务平台 ,提供持续更新的风险区一览表及政策解读 。手机访问:通过搜索引擎输入“全国疫情风险等级查询”获取实时信息 。

〖叁〗 、中风险地区:以县市区为单位,存在以下两种情况之一的地区:14天内有新增确诊病例,且累计确诊病例不超过50例;或累计确诊病例超过50例 ,但14天内未发生聚集性疫情。低风险地区:以县市区为单位,无确诊病例或连续14天无新增确诊病例的地区。

〖肆〗、截至近来,国内共有2个高风险地区 ,76个中风险地区,主要分布在陕西省、河南省 、浙江省等地,以下为详细信息(数据不包括港澳台地区):高风险地区:具体地区名单会随疫情形势动态调整 ,可通过权威渠道实时查询 。

〖伍〗 、国内疫情虽有反复,但大部分地区的疫情形势依然保持稳定。特别是早前内蒙古、黑龙江等地的疫情已基本得到控制。最近有一个好消息传来,经过一个多月的努力 ,哈尔滨全域终于降为低风险地区 。那么 ,近来全国还有多少高中风险地区呢?它们又分别分布在哪些地方呢?下面为大家提供全国高中风险地区的最新名单。

〖陆〗、北京市:顺义区赵全营镇联庄村;顺义区北石槽镇北石槽村。上海市:黄浦区贵西小区;黄浦区昭通路居民区(福州路以南区域);黄浦区中福世福汇大酒店;宝山区临江新村(二村)小区 。(其他中风险地区详细名单略,具体可借鉴原文)低风险地区:除上述地区外的其他地区。

文章推荐

  • 疫情较高地区(疫情较高风险地区)

    全国疫情“中高风险”地区一览〖壹〗、高风险地区津南区辛庄镇林锦花园津南区辛庄镇林绣花园津南区咸水沽镇丰达园以上3个区域因疫情形势严峻被划定为高风险地区,需严格落实封控措施,包括人员足不出户、服务上门等。〖贰〗、截至近来,国内共有2个高风险地区,76个中风险地区...

    2026年04月15日
    1
  • 今日教程“微乐麻将万能开挂器免费”附开挂脚本详细教程-知乎

    全国疫情“中高风险”地区一览〖壹〗、高风险地区津南区辛庄镇林锦花园津南区辛庄镇林绣花园津南区咸水沽镇丰达园以上3个区域因疫情形势严峻被划定为高风险地区,需严格落实封控措施,包括人员足不出户、服务上门等。〖贰〗、截至近来,国内共有2个高风险地区,76个中风险地区...

    2026年04月15日
    3
  • 大足疫情风险地区查询(大足区疫情防控最新通告)

    全国疫情“中高风险”地区一览〖壹〗、高风险地区津南区辛庄镇林锦花园津南区辛庄镇林绣花园津南区咸水沽镇丰达园以上3个区域因疫情形势严峻被划定为高风险地区,需严格落实封控措施,包括人员足不出户、服务上门等。〖贰〗、截至近来,国内共有2个高风险地区,76个中风险地区...

    2026年04月15日
    1
  • 2026最新一代“楚天游辅助器辅助软件”开挂神器{透视辅助}全揭秘

    全国疫情“中高风险”地区一览〖壹〗、高风险地区津南区辛庄镇林锦花园津南区辛庄镇林绣花园津南区咸水沽镇丰达园以上3个区域因疫情形势严峻被划定为高风险地区,需严格落实封控措施,包括人员足不出户、服务上门等。〖贰〗、截至近来,国内共有2个高风险地区,76个中风险地区...

    2026年04月15日
    3