深圳疫情加重,印度病毒传播速度快,疫情防控不可忽视
深圳近期疫情形势有所加重,主要与境外输入病例及病毒变异等因素有关 ,疫情防控仍需高度重视 。以下从疫情现状、传播原因 、防控措施三方面展开分析:深圳疫情现状局部严格管控:深圳宝安区已出现因疫情采取紧急措施的情况,例如居民被要求停止上班进行核酸检测,部分商业场所如新开业的饭店被迫关闭 ,辅导班等聚集性活动暂停。

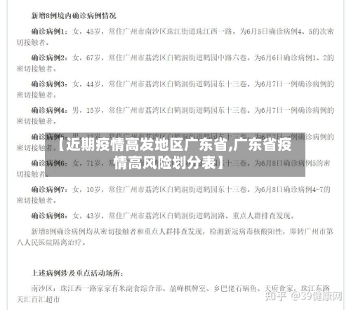
月18日晚11:50分,据深圳市卫健委通报称,深圳市新报告2例新冠肺炎确诊病例,他们均来自深圳CA868世界航班的一架飞机 ,而这架飞机此前已有32名确诊和感染者,均已确诊为印度Delta变异株(B.612)。

印度在应对疫情时,可采取追踪密切接触者、划定防控区域、隔离观察高风险人群以及加强区域协同与世界合作等综合防控措施 。追踪密切接触者并完成检测:印度在尼帕病毒疫情防控中 ,通过追踪密切接触者并完成相关检测,能够及时发现潜在的感染者,阻断病毒的传播链条。
面对印度发现的新冠病毒变异株在广州引发的疫情 ,我们必须高度重视并采取有效的消毒防范措施。这种变异病毒具有传播速度快 、传播力强的特点,能够通过短暂的非直接接触传播,因此 ,加强消毒工作显得尤为重要。
忽视疫情防控措施:印度政府在疫情初期未能采取及时有效的防控措施,如限制人员流动、加强检测和隔离等 。相反,印度政府放任了一些大型宗教活动的举行 ,这些活动往往人员密集,且参与者缺乏基本的防护意识,如戴口罩等,从而加速了病毒的传播。医疗资源分配不均:印度医疗体系在疫情面前显得尤为脆弱。

全国各地哪些地方疫情厉害
湖北省、黑龙江省、江苏省 、山东省、河南省 。根据全国疫情防控中心显示 ,湖北省是最严重的,其次就数黑龙江省了,全国各地都不要黑龙江身份的打工者。都怕被传染 ,年后外出的打工者有百分八十五的人都被劝返回黑龙江省了。
首次爆发地:新型冠状病毒肺炎疫情自2020年初在中国湖北省武汉市首次爆发,并迅速蔓延至全国各地及全球范围 。疫情扩散情况:由于早期对病毒传播和感染途径的认识不足,以及春节期间人员流动性增加 ,导致疫情在短时间内迅速扩散,使湖北省特别是武汉市成为了中国疫情最为严重的地区。
我们都知道,新型冠状病毒具有很强的传染性 ,它会人传人,会通过各种各样的途径传播,比如飞沫传播、接触传播以及空气传播等等 ,全国各地都感染了。
其中上海在2022年春季的本土疫情中,单日无症状感染者数量曾连续多日突破2万例 。 防控现状 当前疫情监测数据显示,尚未有城市出现持续性暴发趋势。病毒的传播强度与变异毒株特性 、人群免疫屏障建立程度直接相关,我国建立的全国传染病直报网络系统正持续监测各地疫情态势变化。
湖北省、河南省、山东省 、陕西省等 。全国经历多次疫情的省份为湖北省、河南省、山东省 、陕西省。根据疫情相关信息可知:疫情三年 ,新冠病毒肆掠全国各地,今年国内的疫情一直都是比较严峻的,一直都是处于不断反弹的状态 ,基本上所有的省份都是遭受到了疫情的侵袭,导致今年大家的生活都是断断续续的。
可能出现较高感染率,疫情形势相对严峻。学校等人员聚集场所 ,一旦有病例传入,容易快速传播引发局部聚集性疫情,所在区域疫情防控压力会增大 。偏远地区或防控措施落实到位、民众防护意识强的地方 ,疫情严峻程度相对较低。要了解特定时期甲流疫情严峻地区,可关注国家卫生健康委、各地疾控中心发布的官方信息。
确诊1975例,疫情刻不容缓!家里老人还是要去拜年聚餐?请给他们看看这个...
疫情当前,老人不应去拜年聚餐 ,应尽量居家减少外出,以降低感染风险 。疫情形势严峻,确诊病例持续上升:截至1月25日24时,全国累计报告新型冠状病毒肺炎确诊病例1975例 ,死亡56例。疫情发展迅速,防控形势刻不容缓。