福建疫情低风险地区最新/福建疫情风险地区实时查询

最新资讯!厦门会展疫情防控新规公布!

〖壹〗 、近日 ,厦门发布《厦门市规模以上会议、展览活动疫情防控实施意见》,对规模以上会议、展览活动提出以下疫情防控具体要求:人员准入要求境外旅居史人员:前10天内有境外旅居史人员不得参加。

福建疫情低风险地区最新/福建疫情风险地区实时查询-第1张图片

〖贰〗 、发现密接情况应第一时间上报社区,可通过市长热线1234疾控电话或酒店 、房东获取社区联系方式 。结语:厦门的疫情防控需要每一位居民的参与 ,从核酸检测、信息掌握到隔离配合 ,每个环节都至关重要。

福建疫情低风险地区最新/福建疫情风险地区实时查询-第2张图片

〖叁〗、厦门市因疫情防控需要,大中小学 、中职学校调整为线上教学,幼儿园暂停入园。具体原因及措施如下:疫情形势严峻:截至9月14日11时 ,厦门市累计报告确诊病例35例(普通型22例、轻型13例),无症状感染者1例 。

〖肆〗、根据厦门市疫情防控指挥部〔2021〕第31号通告要求,从国内中高风险地区或有发生本土病例的重点关注地区入(返)厦人员 ,请主动登录“i厦门 ”微信公众号,点击【疫情防控】→【信息自助登记】,选取【风险地区入(返)厦人员自主登记】进行信息申报 。

福建省是否低风险地区

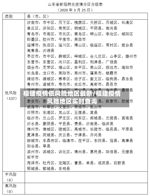
是。福建省 ,简称“闽”,是中华人民共和国省级行政区。省会福州,位于中国东南沿海 ,截至2022年8月30日福建省一直为疫情防控低风险区域 。

不属于中高风险地区,属于低风险区域,截止近来 ,福建无中高风险。均为低风险地区。

厦门属于低风险地区 。自2022年8月25日起 ,全市中风险区全部解除,全域实施常态化防控措施,都列为低风险地区。低风险区是指中高风险区所在的县(市 、区、旗)的其他地区。相对于高中风险区的风险低 ,但是相对于没有疫情的县(市、区 、旗)有一定风险 。

根据相关规定,福建省将大营路以北的区域由中风险调整为低风险地区。有很多景区或者是公共场所都是有序进行开放,福建省还恢复了线下教学 ,生产经营日常医疗的运行。看到这样的消息,许多网友都十分的开心,因为疫情终于慢慢的要褪去颜色了 。

泉州市和福建省属于疫情低风险地区 ,前往贵州的旅客,只需凭健康码绿码和体温正常,就可以正常乘坐交通工具、入住酒店、游览景区 ,无需隔离,也无需提供核酸检测证明。 旅客在抵达贵州后,即使是从疫情低风险地区来的 ,也建议持有核酸检测阴性证明 ,或者在黔当地进行核酸检测。

福建莆田市全域调为低风险,当地民众能放松警惕吗?

〖壹〗 、当地民众不能放松警惕,疫情考验下,任何地方任何人都不能放松警惕 。具体原因如下:一 ,松懈是不可取的,降为低风险不代表没有风险虽然福建莆田市全域调为低风险区域,但是无论是当地的民众还是任何地方的 ,任何人都不能放松对疫情的警惕 。

〖贰〗、并且还有许多地方是偶发地区,属于低风险地区,按照去年的时间 ,武汉当时的封城是在1月的23日,所以我们看到其实对于杜绝新冠的蔓延和扩散,首要的还是让大家待在原地不要流动 ,即便是出现了小范围的病例,也不会导致长途并奔袭,在走过路过的时候让自己的健康遭受风险。

〖叁〗、郑州荥阳一地调整为中风险地区 ,当地民众该做好哪些防疫举措?第一个 ,佩戴口罩仍然是对疫情最有效的一个防护举措,所以在我们出行的时候,一定要正确的佩戴好口罩 ,减少不必要的出行,降低交叉感染的风险。新冠疫情有一种卷土重来的势头,医务人员积极赶赴一线进行预习防控是非常辛苦的 。

文章推荐

  • 【疫情最新消息封闭地区,疫情最新数据消息封路】

    最新资讯!厦门会展疫情防控新规公布!〖壹〗、近日,厦门发布《厦门市规模以上会议、展览活动疫情防控实施意见》,对规模以上会议、展览活动提出以下疫情防控具体要求:人员准入要求境外旅居史人员:前10天内有境外旅居史人员不得参加。〖贰〗、发现密接情况应第一时间上报社区,可通过市长热线1...

    2026年04月21日
    0
  • 全国疫情重点关注地区图(全国疫情重点关注地区名单)

    最新资讯!厦门会展疫情防控新规公布!〖壹〗、近日,厦门发布《厦门市规模以上会议、展览活动疫情防控实施意见》,对规模以上会议、展览活动提出以下疫情防控具体要求:人员准入要求境外旅居史人员:前10天内有境外旅居史人员不得参加。〖贰〗、发现密接情况应第一时间上报社区,可通过市长热线1...

    2026年04月21日
    0
  • 宁国地区疫情(宁国最新疫情防控措施)

    最新资讯!厦门会展疫情防控新规公布!〖壹〗、近日,厦门发布《厦门市规模以上会议、展览活动疫情防控实施意见》,对规模以上会议、展览活动提出以下疫情防控具体要求:人员准入要求境外旅居史人员:前10天内有境外旅居史人员不得参加。〖贰〗、发现密接情况应第一时间上报社区,可通过市长热线1...

    2026年04月21日
    0
  • 【义乌地区疫情实时动态图,义乌疫情最新动态】

    最新资讯!厦门会展疫情防控新规公布!〖壹〗、近日,厦门发布《厦门市规模以上会议、展览活动疫情防控实施意见》,对规模以上会议、展览活动提出以下疫情防控具体要求:人员准入要求境外旅居史人员:前10天内有境外旅居史人员不得参加。〖贰〗、发现密接情况应第一时间上报社区,可通过市长热线1...

    2026年04月21日
    2