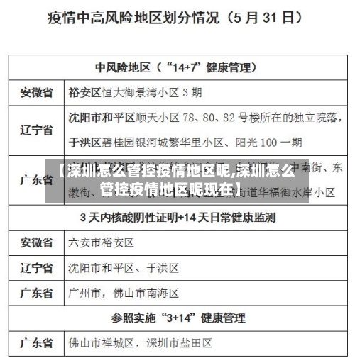
深圳福田街道和华强北街道划定封控区、管控区、防范区
〖壹〗、深圳市福田区在福田街道 、华强北街道划定的封控区、管控区、防范区具体范围及管控措施如下:封控区 范围:福华路广业大厦,嘉汇新城小区嘉悦阁。管控措施:实行“区域封闭 、足不出户、上门服务” 。管控区 范围:嘉汇新城小区(封控区除外)。管控措施:实行“足不出区、定时定线 、错峰取物 ”。

〖贰〗、月3日凌晨 ,深圳市福田区在福田街道、华强北街道划定封控区 、管控区、防范区,导致华强北多个电子市场暂停营业,商户连夜搬货以减少损失。

〖叁〗、华强北停市背景:深圳福田区在福田街道 、华强北街道划定封控区、管控区、防范区,导致华强北市场紧急通知于3月3日至3月6日停止营业4天 。市场反应:消息一出 ,半夜的华强北市场人山人海,芯片搬运工们紧急出动搬货,场面紧张 ,显示出市场对停市可能带来的影响的担忧。

〖肆〗、自2022年3月12日起,深圳市福田区沙头街道和华强北街道划定的封控区 、管控区具体范围及管控措施如下:封控区范围及措施 沙头街道下沙社区五坊48号 沙尾西村第270栋、第271栋 华强北街道红荔村第9栋3单元 管控措施:实行“区域封闭、足不出户 、服务上门”。
〖伍〗、自2022年3月13日起,深圳市福田区华强北街道华新村划定了封控区和管控区 ,其中封控区为华新村第29栋,管控区为华新村(封控区除外) 。具体信息如下:封控区:华新村第29栋。
3月28日起深圳南山街道划定封控区 、管控区和防范区
自2022年3月28日起,深圳市南山区在南山街道划定了封控区、管控区和防范区 ,具体划分及管理措施如下:封控区:汉庭酒店(深圳南山地铁站店)。实行“区域封闭、足不出户 、核酸检测上门、服务上门”的管理措施 。管控区:汉庭酒店所在楼栋底商。管控区严格实施围合管理和人员名单化管理,人员“只进不出”。区域内商业暂停 。
区域内“商业暂停 ”。实行“定格管理,足不出楼 ,错时取物”管理措施。
招商街道:爱榕园(除第118栋外) 。蛇口街道:石云村(除第12栋外);围仔西小区(除第107栋外);米兰公寓二期(除2单元外);雷公岭村(除37号、39号外)。其他区域说明 参照管控区管理区:东滨路 、后海大道、南海大道、滨海休闲带围合区域(封控区、管控区除外)。
自2022年3月27日起,深圳市南山区在桃源街道划定的龙祥苑相关封控区 、管控区和防范区范围如下:封控区:龙祥苑C栋。实行“区域封闭、足不出户、核酸检测上门 、服务上门”的管理措施 。管控区:龙祥苑(除封控区外)。管控区严格实施围合管理和人员名单化管理,人员“只进不出 ”。
深圳管控区解封条件有哪些
〖壹〗、深圳管控区解除须同时满足以下三个条件:近14天区域内无新增病例或无症状感染者:这是判断区域疫情是否得到有效控制的重要指标 。如果在近14天内,管控区内没有出现新的确诊病例或无症状感染者 ,说明该区域内的疫情传播风险已经显著降低,具备了进一步调整防控措施的基础。
〖贰〗、深圳封控区和管控区解除须同时满足以下三个条件:近14天区域内无新增病例或无症状感染者这是解除封控或管控的基础条件,需确保区域内未出现新的感染者 ,以降低疫情扩散风险。若14天内出现新增病例或无症状感染者,解除时间将相应顺延 。
〖叁〗 、深圳管控区7天不能解封。管控区解除须同时满足以下三个条件:近14天区域内无新增病例或无症状感染者:这是判断区域疫情是否得到有效控制的重要指标。如果在这14天内有新增病例或无症状感染者出现,说明区域内仍存在疫情传播风险 ,不能解除管控 。
〖肆〗、深圳管控区解封时间没有固定天数,需同时满足以下三个条件方可解封:条件一:近14天区域内无新增病例或无症状感染者这是判断区域疫情风险是否降低的核心指标。若14天内持续无新增,表明疫情传播链已基本阻断 ,社区传播风险可控。
〖伍〗、封控区解封条件 在同时满足以下条件时,可解除封控:近14天区域内无新增病例或无症状感染者 。区域内最后一名密切接触者自末次暴露超过14天,核酸检测为阴性。
〖陆〗 、深圳防范区的解封时间没有固定天数 ,需待封控区、管控区全部解除后同步解除,而封控区、管控区解除需同时满足三个条件,满足条件后防范区即可解封。 具体如下:封控区 、管控区解除条件:近14天区域内无新增病例或无症状感染者:这是判断区域疫情是否得到有效控制的核心指标。

深圳疫情管控全面放开啦~抵深人员不再做核酸,取消三天三检三不_百度...
自2022年12月11日起,深圳对抵深人员不再实施疫情核查防控措施 ,包括取消核酸检测要求、不再查验核酸证明和行程码,同时取消“三天三检三不”政策,但入境人员暂不纳入此调整范围 。具体调整内容如下:抵深人员无需核酸检测及查验相关证明来(返)深人员无需进行核酸检测 ,也无需提供核酸检测阴性证明或查验行程码。
022年5月来深返深人员需落实“三天三检”,抵深后前三天非必要不外出、不返岗返校、不参加聚集性活动(城市运行保障人员除外)。 具体要求及配套措施如下:核心管控措施核酸检测要求 所有外地来(返)深人员需在抵深后完成核酸检测“三天三检 ”(即3天内进行3次核酸检测,间隔24小时以上) 。
深圳疫情管控措施于2022年12月11日逐步放开。 自该日起 ,来(返)深人员不再接受疫情相关核查和防控措施。 来深人员不再被要求进行核酸检测,也不再需要提供核酸检测证明 。 同时,取消了来深人员的三天三检三不政策。 2023年1月8日起 ,实施新的中外人员往来暂行措施,调整入境人员管理。