中国高铁版图中国高铁版图八
〖壹〗 、国家发展改革委、交通运输部和中国铁路总公司最近发布了《中长期铁路网规划》。新规划将“四纵四横 ”的高速铁路网升级为“八纵八横”,到2030年 ,我国铁路版图将基本实现“省会高铁连通、地市快速通达 、县域基本覆盖” 。《中长期铁路网规划》自2004年首次批准,2008年首次修编,2014年再次修编。

〖贰〗、中国高铁网络的宏伟蓝图:八纵八横中国的高铁建设正在以惊人的速度编织出一张全国连通的交通网 ,“八纵八横 ”高速铁路主框架是这一宏大工程的核心。纵贯东西的“八纵”和南北交错的“八横”通道,如同国家的脉络,联通了各地的繁荣与活力 。

〖叁〗、霸主城市:北京和上海继续坐稳高铁霸主的位置,广州的战略地位也得到巩固。作为京沪、京哈~京港澳 、京港、京昆四大通道的交汇点 ,北京几乎能直达全国除西藏外所有省份。上海接入京沪、沿海 、沿江和沪昆四大通道,同样几乎覆盖全国。
〖肆〗、海南、内蒙古 、新疆中国大陆28省份通高铁,仅暂时宁夏、西藏、云南无高铁 ,足迹遍布了大半个中国 。另外,中国高铁行业近年来以基建 、装备制造、技术支持和中资银行贷款打包的形式参与海外项目竞标。 中国在东南亚、非洲等各地均有高铁方面的项目投入,海外扩张形势大好。并且把下一个扩张版图伸到南美洲 。
从广州回沧州坐火车怎么走
从广州回沧州 ,可以选取乘坐火车T370/T367次列车。该车次的发车时间是11:30,次日14:12到达终点站,全程耗时约29小时。在广州站 ,乘客需要等待19分钟,然后继续乘坐该次列车 。列车预计在任丘站停靠1小时44分钟,这正是到达沧州的最佳下车点。
广州回沧州建议到广州站乘坐Z386次到任丘站 ,然后乘汽车到沧州(约100公里)。乘坐高铁需到广州南站,中间转车到沧州西站,有十种组合可供选取 。最便宜的是到德州东站转车,见附图。
没有直达火车 ,只能转车到沧州,可以先从广州坐到石家庄,这条线路上火车很多 ,高铁 、特快、直达、K字都有,再在石家庄转车到沧州,这条线主要是K字的火车;还可以先坐 T254 到德州 ,再在德州转车至沧州,德州至沧州这条线车很多。
前面的不要乱说、T254次不走京沪铁路 、走衡水、吴桥到天津的 。广州没有去沧州的车、可以到济南转车 济南到沧州一天24小时有车 、几分钟就有一趟车、京沪铁路和京沪高铁车次非常多。
观音寺在河北省沧州市青县大孝子墓村,位于青县城西南20公里。东临渤海 ,西眺省会,南控齐鲁,北锁幽燕 ,地理位置优越。东傍京沪高速公路一公里,南 汇沧保高速公路二公里,交通发达 。

河北省各市的车牌各以什么字母开头
〖壹〗、河北省的车牌以“冀”字开头,这一特征在全国范围内具有显著辨识度。具体而言 ,石家庄的车牌是以“冀A ”开头,唐山市则为“冀B”。秦皇岛的车牌是“冀C”,邯郸市的则是“冀D ” 。邢台市的车牌开头为“冀E” ,而保定市则为“冀F”。张家口市的车牌则以“冀G ”为标识,承德市则是“冀H”。
〖贰〗 、河北车牌代码以“冀”开头,各市对应字母代码具体如下:石家庄市:冀A石家庄作为河北省省会 ,是全省的政治、经济、文化中心,冀A车牌是河北省最早启用的车牌代码之一,广泛应用于各类民用车辆 。
〖叁〗 、河北省车牌开头是冀 ,冀A是石家庄、冀B是唐山、冀C是秦皇岛 、冀D是邯郸、冀E是邢台、冀F是保定、冀G是张家口 、冀H是承德、冀J是沧州、冀O是省直机关 、冀R是廊坊、冀T是衡水等。
〖肆〗、河北省各地区车牌号字母的排序是:冀A代表石家庄,冀B代表唐山,冀C代表秦皇岛 ,冀D代表邯郸,冀E代表邢台,冀F代表保定,冀G代表张家口 ,冀H代表承德,冀J代表沧州,冀R代表廊坊 ,冀T代表衡水。
〖伍〗 、石家庄的车牌号是冀A,车牌号一般由26个字母组成 。石家庄的车牌A代表鹿泉,B是正定 ,C代表井陉和部分矿区 ,D则是栾城,E为原石家庄军转地 ,U,V,W ,X,Y都表示石家庄,Z是石家庄出租,一般出租车的号码为Z。
〖陆〗、河北省各地区车牌号代码含义如下:地级市车牌代码冀A:代表石家庄市 ,作为河北省的省会,是全省的政治、经济和文化中心。冀B:代表唐山市,是河北省重要的工业城市和港口城市 。冀C:代表秦皇岛市 ,以旅游和港口经济闻名,是著名的海滨度假胜地。
北京出发山东自驾游指南北京出发山东自驾游推荐路线
前往海边城市:如果想要前往山东的海边城市,如青岛 、威海、烟台等 ,可以选取走京沪高速公路,向济南方向行驶,然后根据路标转向青岛方向。这条路线沿途风景优美 ,且可以游览多个海滨城市。前往泰山:如果目标是泰山,可以从北京出发,走京港澳高速转到京昆高速 ,直接到达泰安 。
更佳路线推荐 北京至青岛线路:路线概述:从北京出发,沿京沪高速或京台高速南下,经过天津、济南等地,最终到达青岛。此线路全程约670公里 ,车程约8小时(自驾)。
路线规划 起始段:从北京出发,沿京开高速公路向南行驶约300公里,抵达天津市区 。天津段:在天津市区游览五大道 、古文化街等景点 ,感受近代建筑群和传统文化的魅力。继续南行:沿京沪高速公路向南行驶,途经滨海新区和黄骅港口,品尝当地海鲜美食。
曲阜→泰山(约80公里 ,5小时)次日前往泰山,可选取红门路线徒步登山(约4-6小时)或乘缆车至南天门:必打卡点:中天门、十八盘、南天门、玉皇顶(海拔1537米,可俯瞰云海) 。夜爬建议:若想观日出 ,可夜间出发,山顶有宾馆可住宿。
北京到山东自驾游最佳路线攻略如下:路线规划 北京至天津:从北京出发,沿京开高速公路向南行驶 ,约300公里后到达天津市区。在此可以游览五大道和古文化街等景点,感受天津的历史与现代交融 。天津至济南:继续沿京沪高速公路向南行驶,途经滨海新区和黄骅港口,品尝当地的海鲜美食。
全国的疫情有多少?
〖壹〗 、全国疫情形势分析新增确诊与疑似趋势:新增确诊人数在2月12日达到高峰15153人后逐渐下降 ,新增疑似人数总体呈波动下降趋势。新增治愈与死亡趋势:新增治愈人数逐渐上升,新增死亡人数平稳下降,2月12日达新增死亡人数高峰254人 。总结:现阶段疫情蔓延得到了有效控制。
〖贰〗、2025年典型月份感染数据 (注:此处年份可能是数据披露时的统计周期说明) 2025年4月全国新增185万例确诊病例 ,到7月单月突破265万例,而9月又回落到69万例。这种剧烈波动可能与新冠病毒变异周期、防控政策调整等因素密切相关。
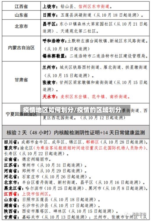
〖叁〗 、本土病例情况本土新增确诊病例20例,全部集中在广东省 。截至5月30日24时 ,全国现有确诊病例328例,其中重症病例6例。累计报告确诊病例91099例,累计治愈出院病例86135例 ,累计死亡病例4636例。无症状感染者动态新增无症状感染者19例,其中境外输入16例,本土3例(均在广东) 。
〖肆〗、官方累计报告数据国家卫健委统计:截止2023年初 ,累计新冠死亡病例约4,636人,此数据随疫情发展和统计调整可能变化。三年疫情汇总:2020-2022年期间,官方口径新冠累计死亡约5万人。
〖伍〗、年 。从2020年疫情爆发 ,到现在2022年,总共202022022这三年。截至欧洲中部时间8月17日17时03分(北京时间23时03分),全球确诊病例较前一日增加767614例 ,达到589680368例;死亡病例增加2085例,达到6436519例。
〖陆〗 、中国疫情总共7689例 。中国疾控中心于2023年1月4日报道,全国确诊病例为7689例 ,重症590例,死亡5例,新型冠状病毒感染 ,原名新型冠状病毒肺炎(CoronaVirusDisease2019,COVID-19),简称新冠肺炎 ,世界卫生组织命名为2019冠状病毒病,是指2019新型冠状病毒感染导致的肺炎。
今年端午有何特别之处?
今年(2025 年)端午的三个特点如下:早端午:从节气看,今年端午节处于小满之中。一般端午节在夏至前后,而今年的端午早了二十多天 ,属于“早端午 ” 。民间有“早端午凉飕飕,晚端午热的哭”的说法,今年端午在初夏 ,按照经验届时天气可能比较凉爽。端午逢“危日”:在民间“恶日说 ”里,五月五日被视为恶月、恶日,诸事需避忌。
今年(2025 年)端午节有以下 3 大特点:早端午:今年端午节在小满节气 ,按《岁时风物华纪丽》的说法,端午起源与夏至有关,通常在夏至前后 ,但今年的端午比以往早了二十多天,属于“早端午”。民间有“早端午凉飕飕,晚端午热得哭”的说法 ,今年端午在初夏,可能比较凉爽 。
今年端午节的特殊性:因闰二月导致阳历日期推迟约20天,天气更热,民间认为需更注重传统禁忌。这些讲究多源于古人对自然规律的观察与文化传承 ,虽部分缺乏科学依据,但体现了对健康与平安的朴素追求。
好消息连休三天且无需调休:今年端午节放假时间为 5 月 31 日至 6 月 2 日,共 3 天 ,无需调休,人们可充分休息放松 。与六一儿童节重合:端午假期包含六一儿童节,老人和小孩可以一起共享天伦之乐 ,增进彼此感情,拉近心灵距离。
今年端午节特殊之处在于天文历法交汇,传统认为生肖鼠、兔 、马、鸡需注意人际避忌。两类需回避人群:一是近期有白事者 ,避免负能量冲撞;二是属相相冲者,如蛇与猪 。建议佩戴五色绳增强运势,用艾草净化空间 ,保持谨慎言行即可平安度节。