云南疫情严重的地区(云南疫情严重嘛?)

云南疫情最严重的六个地方

官渡区、五华区 、西山区、呈贡区、盘龙区 、巧家县。12月8日0-24时 ,全省新冠肺炎疫情情况如下:新增境外输入感染者4例,均为无症状感染者 。新增外省入(返)滇感染者43例,其中确诊病例4例、无症状感染者39例。新增省内感染者285例 ,其中确诊病例39例、无症状感染者246例。

云南疫情严重的地区(云南疫情严重嘛?)-第1张图片

西双版纳州是云南省登革热疫情最为集中的地区,尤其是其首府景洪市的主城区 。 德宏州该州也是登革热流行的主要区域之一,本地传播风险较高。 临沧市同样存在登革热本地流行的情况。 丽江市部分区县主要包括古城区 、玉龙县和永胜县 。

德宏洲。云南省 ,简称云或滇,中国23个省之一,位于西南地区 ,省会昆明 ,云南德宏洲疫情最严重,根据资料查询显示截止2022年10月27日,共确诊439列 ,东部与贵州、广西为邻,北部与四川相连,西北部紧依西藏 ,西部与缅甸接壤,南部和老挝、越南毗邻,云南省总面积341万平方千米 ,占全国国土总面积的1%,居全国第8位。

云南艾滋比较多的县市是元谋县 。云南省是中国艾滋病疫情较为严重的地区之一,其中元谋县是疫情最为严重的县市之一 。元谋县位于云南省楚雄彝族自治州 ,地处滇中高原北部,是一个以农业为主的县。由于多种原因,包括贫困 、教育水平低 、毒品问题等 ,元谋县的艾滋病疫情一直较为严重。

通过查询相关资料显示 ,云南省昆明市疫情最严重 。截止到2022年9月30日,云南省昆明市召开对应新冠防疫工作新闻发布会,对7万时空交集人员赋予了黄码。是已有42人确诊为阳性。首发病例为网约车司机 ,社会面活动轨迹较为复杂 。昆明市是云南省中疫情最严重的一个市。

云南哪个地区疫情最严重

〖壹〗、西双版纳州是云南省登革热疫情最为集中的地区,尤其是其首府景洪市的主城区。 德宏州该州也是登革热流行的主要区域之一,本地传播风险较高 。 临沧市同样存在登革热本地流行的情况。 丽江市部分区县主要包括古城区、玉龙县和永胜县。这些地方因旅游流动人口多 、气候适宜或雨季积水等因素 ,成为蚊虫繁殖和疾病传播的高风险环境 。

〖贰〗、云南艾滋比较多的县市是元谋县。云南省是中国艾滋病疫情较为严重的地区之一,其中元谋县是疫情最为严重的县市之一。元谋县位于云南省楚雄彝族自治州,地处滇中高原北部 ,是一个以农业为主的县 。由于多种原因,包括贫困、教育水平低 、毒品问题等,元谋县的艾滋病疫情一直较为严重 。

〖叁〗、云南省 ,简称云或滇,中国23个省之一,位于西南地区 ,省会昆明 ,云南德宏洲疫情最严重,根据资料查询显示截止2022年10月27日,共确诊439列 ,东部与贵州、广西为邻,北部与四川相连,西北部紧依西藏 ,西部与缅甸接壤,南部和老挝 、越南毗邻,云南省总面积341万平方千米 ,占全国国土总面积的1%,居全国第8位。

〖肆〗、通过查询相关资料显示,云南省昆明市疫情最严重。截止到2022年9月30日 ,云南省昆明市召开对应新冠防疫工作新闻发布会,对7万时空交集人员赋予了黄码 。是已有42人确诊为阳性。首发病例为网约车司机,社会面活动轨迹较为复杂。昆明市是云南省中疫情最严重的一个市 。

〖伍〗、云南省根据疫情风险等级评估结果 ,将129个县(市 、区)划分为高风险(15个)、较高风险(17个)、中风险(41个) 、较低风险(27个) 、低风险(29个)五类地区 ,其中昆明主城四区中的官渡区、五华区、西山区 、盘龙区被列为高风险地区。

〖陆〗、云南昆明疫情最严重。通过查询相关公开信息显示截止2022年9月23日疫情最严重的云南昆明 。

云南公布129个县(市 、区)疫情风险等级!昆明主城四区等被列为高风险

〖壹〗、云南省根据疫情风险等级评估结果,将129个县(市、区)划分为高风险(15个) 、较高风险(17个)、中风险(41个)、较低风险(27个) 、低风险(29个)五类地区,其中昆明主城四区中的官渡区、五华区、西山区 、盘龙区被列为高风险地区。

〖贰〗 、截至2019年5月 ,昆明市土地面积21473平方公里,下辖7个市辖区、3个县、3个自治县 、1个县级市,分别是五华区、盘龙区、官渡区 、西山区、呈贡区、晋宁区 、东川区、安宁市、富民县 、嵩明县、宜良县、石林彝族自治县 、寻甸回族彝族自治县 、禄劝彝族苗族自治县。

云南临沧疫情最严重的县城

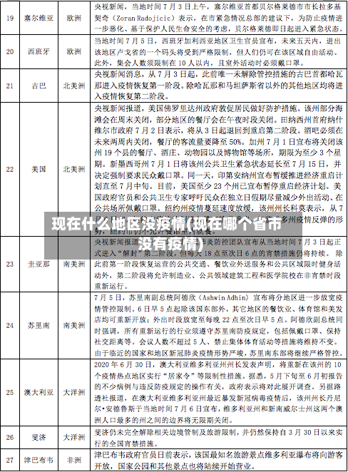
〖壹〗、耿马傣族佤族自治县 。通过查询相关资料显示:截止2022年12月13日 ,云南临沧疫情最严重的县城是耿马傣族佤族自治县。疫情期间,请正确佩戴口罩,做好个人安全防护措施。

〖贰〗、临沧市疫情情况:2022年2月23日 ,云南省临沧市镇康县新增9例感染者,均为区域核酸筛查发现 。

〖叁〗 、临沧市是边境地区,下辖三个边境县 ,即镇康县、耿马傣族傣族自治县和沧源佤族自治县,每个县区有一个口岸,即镇康县南伞口岸 ,属于国家二类口岸 ,耿马傣族佤族自治县清水河口岸,属于国家一类口岸,沧源佤族自治县永和口岸 ,属于国家二类口岸,但南伞口岸人流物流已经达到一类口岸进出流量 。

〖肆〗、通过查询相关资料显示,云南临沧疫情不严重。截止到2022年9月14日云南临沧暂无高 、中、低风险地区 ,全域都是常态化防控区域,所以云南临沧疫情不严重具体消息可关注官方网站,获得第一手权威信息。

〖伍〗、当前去云南临沧市 ,如果没有从中高风险地区来的话,通常是不需要进行隔离的 。但是,如果在过去14天内到过其他可能被列为中高风险的地区 ,则可能会需要隔离。为了确保您的出行顺利,建议您在出发前查看最新的疫情风险等级和地区名单。这可以通过国家卫生健康委员会的官方网站或相关健康服务应用程序来获取 。

〖陆〗 、临沧市:GDP总量1764亿元,增速未明确提及 ,边境贸易和农业为主要增长点。德宏州:GDP总量1375亿元 ,增速未明确提及,受边境疫情影响,增速可能受限。西双版纳州:GDP总量1337亿元 ,增速未明确提及,旅游业受季节性因素影响较大 。丽江市:GDP总量1251亿元,增速未明确提及 ,旅游业为经济核心。

全国疫情严重的地方有哪些

〖壹〗、现在,中国境外的重点疫区是意大利、韩国和日本,所以们对于从这些国家进入和境内的要严格把控。要前移管控关口 ,提前掌握来连航班相关信息,入关所有乘客要接受体温检测,测温无异常的安排专车接送 。遇有发热症状的 ,要启动联防联控机制,安排120救护车送至发热门诊进行诊断治疗。

〖贰〗 、截至2025年9月,中国基孔肯雅热确诊病例主要集中在广东省 ,其他省份为局部零星病例。 广东省疫情分布情况:佛山市报告确诊10032例 ,占全省病例总数的61%;江门市确诊5209例,占比约37%;广州市确诊590例,占比约6% 。

〖叁〗、广州市 。11月22日 ,广州市新增本土确诊722例,新增本土无症状感染者7735例。近半个月来,广州疫情居高不下 ,广州卫健委也在疫情防控发布会上坦言到广州正面临着防疫三年来,最复杂、最严峻的疫情。广州本轮疫情最严重的地方,在海珠区 ,那里,有非常多的城中村 。

〖肆〗 、近来中国有八个城市疫情最严重。一,四川(成都)二 ,西藏(拉萨),三,广东(深圳)四海南(海口) ,五 ,内蒙古(赤峰),六,黑龙江(大庆)七 ,江西(吉安),八新疆(乌鲁木齐)。

〖伍〗 、中国疫情比较多的地方是台湾省,其次就是香港与澳门地区 。

〖陆〗、甲流疫情的严峻程度会随时间动态变化 ,不同阶段严峻地区有所不同。甲流传播受多种因素影响,如人口密度、人员流动 、气候条件、防控措施落实情况等。在甲流流行期间,大城市由于人口高度密集、人员交流频繁 ,病毒传播几率大,像北京 、上海、广州等,可能出现较高感染率 ,疫情形势相对严峻 。

文章推荐

  • 甘肃出现疫情地区(甘肃疫情又严重了吗)

    云南疫情最严重的六个地方官渡区、五华区、西山区、呈贡区、盘龙区、巧家县。12月8日0-24时,全省新冠肺炎疫情情况如下:新增境外输入感染者4例,均为无症状感染者。新增外省入(返)滇感染者43例,其中确诊病例4例、无症状感染者39例。新增省...

    2026年04月24日
    0
  • 【入台如何报备疫情地区,入台如何报备疫情地区呢】

    云南疫情最严重的六个地方官渡区、五华区、西山区、呈贡区、盘龙区、巧家县。12月8日0-24时,全省新冠肺炎疫情情况如下:新增境外输入感染者4例,均为无症状感染者。新增外省入(返)滇感染者43例,其中确诊病例4例、无症状感染者39例。新增省...

    2026年04月24日
    0
  • 双鸭山什么地区有疫情了/双鸭山什么地区有疫情了今天

    云南疫情最严重的六个地方官渡区、五华区、西山区、呈贡区、盘龙区、巧家县。12月8日0-24时,全省新冠肺炎疫情情况如下:新增境外输入感染者4例,均为无症状感染者。新增外省入(返)滇感染者43例,其中确诊病例4例、无症状感染者39例。新增省...

    2026年04月24日
    0
  • 【北京市疫情地区图查询,北京市疫情地区图查询最新】

    云南疫情最严重的六个地方官渡区、五华区、西山区、呈贡区、盘龙区、巧家县。12月8日0-24时,全省新冠肺炎疫情情况如下:新增境外输入感染者4例,均为无症状感染者。新增外省入(返)滇感染者43例,其中确诊病例4例、无症状感染者39例。新增省...

    2026年04月24日
    0