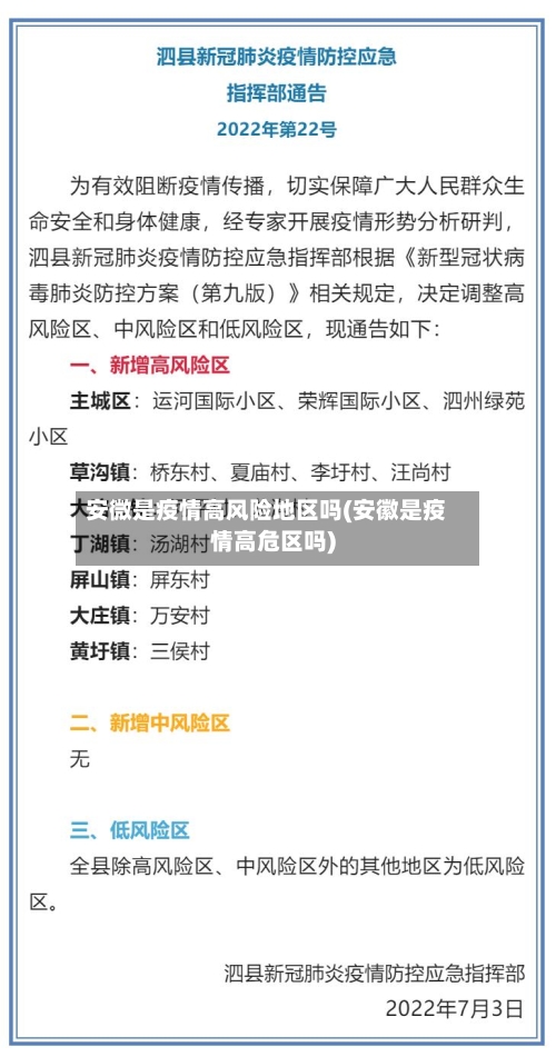
重点疫区都有哪些省份
实例:湖北全省因疫情初期病例集中爆发,整体被列为重点疫区。全国范围内另有27个市因确诊病例超100例被纳入 ,如浙江省温州市 、台州市、杭州市、宁波市,河南省信阳市 、驻马店市,安徽省合肥市、阜阳市 ,江西省南昌市等 。
湖北省作为重点疫区:作为疫情的发源地,湖北省尤其是武汉市在疫情期间面临着极大的挑战。随着疫情的扩散,湖北省其他地区也受到了严重影响,因此整个省份被视为重点疫区。 广东、黑龙江等省份的疫情情况:广东等地由于人口流动大、密度高 ,疫情传播速度快,一度成为重要的防控区域 。
湖北全省各市;浙江省温州市 、台州市、杭州市、宁波市;河南省信阳市 、驻马店市;安徽省合肥市、阜阳市;江西省南昌市。动物疫病流行国家/地区是指病毒或病菌所能传播的国家或地区。疫病流行区的范围大小受传播方式和环境条件的限制。动物疫病是指动物传染病、寄生虫病 。
已明确落实口蹄疫防控措施的省份及地区包括新疆维吾尔自治区 、甘肃省、云南省、贵州省,以及云南省兰坪县。 新疆维吾尔自治区与甘肃省:疫情发生地的核心防控新疆和甘肃作为2026年3月28日确认发生南非1型口蹄疫疫情的省份 ,是防控工作的重点区域。
传统的重点疫区广东 、广西、贵州、重庆 、山东、云南和海南,近年发病率都有较大幅度的下降 。而传统的低发区,如东北三省的黑龙江、吉林和辽宁 ,西部的新疆、西藏 、青海,最近3年或3年以上一直连续保持发病率为0,已有条件在中国第一批摘掉狂犬病疫区的帽子。

坚决遏制疫情蔓延势头,我们在行动!
为坚决遏制疫情蔓延势头 ,多部委、多省市、多企业积极行动,从医疗支援 、物资保障、资金补助、交通管控等多方面采取有力措施,全力抗击疫情。具体行动如下:医疗支援 卫健委:1月25日 ,卫健委派出重症医学专家加强对患者救治的临床指导,组建6支共1230人的医疗救治队驰援武汉,同时召集6支后备梯队随时待命 。
总目标:坚决遏制疫情蔓延势头 、坚决打赢疫情防控阻击战。总要求:坚定信心、同舟共济、科学防治 、精准施策。策略:只有集中力量把重点地区的疫情控制住了,才能从根本上尽快扭转全国疫情蔓延局面 。
强调各级领导干部和党员干部的责任:坚守岗位、靠前指挥:各级领导干部要坚决遏制疫情蔓延势头 ,这是其不可推卸的责任。在疫情防控的关键时期,领导干部必须坚守在岗位上,深入一线 ,及时掌握疫情动态,做出科学决策,指挥防控工作有序开展。守土有责、恪尽职守:党员干部要坚决有力推动责任落实 。
在这样的形势下 ,只有坚持“动态清零”总方针不动摇,奋力同时间赛跑,才能坚决遏制疫情蔓延势头。快速精准应对能掌握主动并取得显著效果:面对疫情暴发的态势 ,应对越快速,就越能化被动为主动;应对越精准,就越能取得显著效果。
湖北疫情的五个小疑问
〖壹〗 、总结:湖北疫情初期因信息透明度、医疗资源分配等问题存在挑战 ,但通过动态调整防控策略(如扩大检测范围、延长隔离期、强化基层排查),疫情得到有效控制。公众需持续关注官方通报,配合隔离与监测措施,共同降低传播风险 。
〖贰〗 、信息传播透明度与公众知情权缺失疫情初期信息滞后或不清晰加剧了恐慌 ,可能延误防控时机。常凯一家的遭遇引发疑问:是否因信息传递不及时,导致他们未充分意识到危险或错过治疗窗口?这凸显了信息公开机制在危机中的关键作用。社会对弱势群体关怀不足老年人、慢性病患者等弱势群体在疫情中更易受冲击 。
〖叁〗、湖北黄冈处罚居民违规购买冷链食品事件中,存在责任认定 、执法合理性、信息公布范围三大值得商榷的疑问 ,具体分析如下:进口冷冻食品出现疫情病毒,责任应如何认定?事件背景:黄州区24户居民通过美团优选平台采购的巴西进口冷冻猪小里脊肉,其同批次产品在武汉被检测出新冠病毒。
〖肆〗、主动健康申报与配合防控 2022年2月13日(含)以来有江苏省张家港市凤凰镇和杨舍镇旅居史的来鄂返鄂人员 ,在做好个人防护的情况下,请主动向当地社区进行健康申报,并配合当地疫情防控指挥部的所有防控措施。如有疑问或转码有误 ,可拨打湖北省各级疾控中心询问热线(具体号码可通过官方渠道查询) 。
〖伍〗 、如有疑问或转码有误可拨打我省各级疾控中心询问热线。