【疫情不能去地区,疫情不能去地区的原因】

高风险地区的人去外地有什么限制

〖壹〗、按照高风险管理地区或近14天内有高风险地区旅居史的人员不外出。中风险地区或近14天内有中风险地区旅居史的人员原则上不外出,确需出行须经当地疫情防控机构批准 ,并持有7两小时内有效新冠病毒核酸检测阴性结果。去外地是否需要隔离就要看自己所到过的城市地区是否为风险区 。

【疫情不能去地区,疫情不能去地区的原因】-第1张图片

〖贰〗、不能出去了。《中华人民共和国刑法》 第三百三十条 违反传染病防治法的规定,有下列情形之一,引起甲类传染病传播或者有传播严重危险的 ,处三年以下有期徒刑或者拘役;后果特别严重的,处三年以上七年以下有期徒刑。高风险地区的分级标准为累计确诊病例超过50例,并且14天内有聚集性疫情发生 。

【疫情不能去地区,疫情不能去地区的原因】-第2张图片

〖叁〗 、上海去外地隔离的最新规定如下:高风险地区人员:需进行14天集中隔离 ,并在第14天进行核酸检测。中风险地区或有中风险所在社区、高风险地区所在街道旅居史的人员:实施14天居家隔离,同样在第14天进行核酸检测。

〖肆〗、中高风险外来人员管理:明确规定中高风险地区的外来人员不得进入小区,防止疫情从外部输入 ,降低小区内疫情传播风险 。出京管理措施三类严禁出京人群 有相关症状人员:身体出现与新冠肺炎相关症状的人员严禁出京,这是为了防止可能存在的感染者将疫情传播到其他地区。

国内个别地区出现疫情,还可以外出旅游吗?

〖壹〗 、就旅游而言,疫情高中风险地区的人员要取消外出旅行;其他地区的人员出行前要认真查询旅行目的地的疫情风险状态 ,要暂缓前去高、中风险地区旅行。无论去哪旅行 ,都要做好个人预防,包括戴口罩、勤洗手,尽量避免和减少到室内人员拥挤的场所;在室外活动 ,也要注意保持适当的人际距离 。

〖贰〗 、只有当上海市全部区域均为低风险地区后,这些业务才能恢复经营,但届时将禁止组团前往中高风险地区旅游 ,也不得承接中高风险地区的旅游团队,同时禁止组织中高风险地区的游客外出旅游。

〖叁〗、不得承接中高风险地区旅游团队,不得组织中高风险地区游客外出旅游)。通知还指出 ,各区文化和旅游局要严格做好辖区内旅行社外防输入工作,不得经营出入境团队旅游和“机票+酒店”业务,不得以任何形式搞变通 。旅行社及在线旅游企业要暂停经营旅游专列业务 ,严格控制旅游团队规模 。

五一出游必看:全国各地隔离政策大全!哪些地区能去哪些不能去

〖壹〗、五一出游是可以的,但要根据目的地疫情轻重而定。高风险与中风险地区 出游时应尽量避开高风险及中风险地区,具体地区可通过权威渠道查询获取。五一出游的防护措施 申请注册健康码:疫情期间 ,入住酒店或去公共场所通常需要扫码查询出行大数据 ,支付宝和微信平台推出的“健康绿码 ”是出游必备“通行证”,需提前申请注册 。

〖贰〗 、京津冀区域:实行健康状态互认,通过“北京健康宝”提供行程记录 ,符合政策者可获“未见异常 ”状态。其他省份返京人员:一律实行14天居家或集中观察。第一入境点入境返京人员:集中观察期满14天且核酸阴性,当天或次日直接进京者,无需居家观察 ,但需接受社区健康监测 。

〖叁〗、非必要不前往中高风险地区,凭赣通码绿码出行。山东省 中高风险地区所在县人员非必要不入鲁返鲁,省外入鲁返鲁人员需持48小时内核酸阴性证明 ,抵达后第3天各进行1次核酸检测。河南省(洛阳)近14日内有中高风险地区旅居史人员落实“14天集中隔离+7天居家健康监测” 。

〖肆〗、吉林:湖北省及高风险地区集中隔离14天;中风险地区居家隔离14天;无风险地区正常出行。辽宁:湖北地区人员需疾控部门出具核酸阴性报告方可正常出行,阳性者需医学隔离。河北:省外低风险地区持绿码通行;境外入冀人员集中隔离14天;离鄂来冀人员需绿码或有效证明,红码/黄码者集中隔离14天 。

〖伍〗 、注:图片包含全国各省市具体防疫政策 ,如隔离天数 、核酸频次、报备流程等细节,建议出行前对照目的地政策核对。)健康码与行程卡要求:健康码绿码为跨省出行基本条件,部分地区同步查验行程卡。若行程卡带星号(标记中高风险地区旅居史) ,可能触发额外管控措施 ,如居家监测或限制进入公共场所 。

卫健委建议人们不要去高风险地区,是否应该改为禁止?

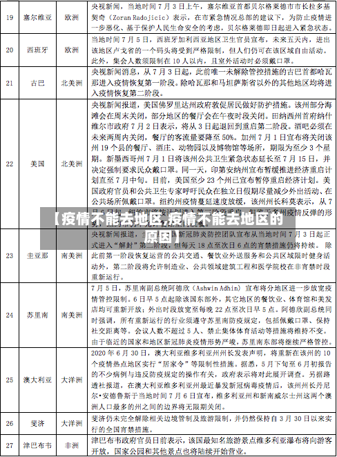
《通知》要求各地根据疫情情况科学划分疫情风险等级,依法依规、精准划定防控区域范围至最小单元(如楼栋 、病区、居民小区、自然村组等),及时采取限制人员流动 、核酸检测、健康监测等综合防控措施 。

不准随意将限制出行的范围由中、高风险地区扩大到其他地区各地在制定防控政策时 ,需严格依据风险等级划分结果,不得擅自扩大出行限制范围。例如,不能以疫情防控为由 ,禁止低风险地区人员正常流动,或对无风险地区人员采取不必要的隔离 、劝返等措施。此规定旨在避免过度防控对经济活动和居民生活造成不必要影响 。

国家卫健委“九不准”规定内容具体如下:不准随意将限制出行的范围由中、高风险地区扩大到其他地区。这一规定旨在确保疫情防控措施的精准性,避免过度扩大限制范围 ,影响正常生产生活秩序。不准对来自低风险地区人员采取强制劝返、隔离等限制措施 。

尽量本地过节,减少跨地市出行:国庆假期人员大规模流动将增加疫情传播风险,为保障群众健康平安 、确保国内疫情形势总体平稳 ,建议尽量在本地过节,减少跨地市出行,避免人群大范围流动。若确需出行 ,需了解目的地疫情情况 ,不前往中高风险地区所在的县区。

图:雷正龙(源自央视网直播截图)具体出行建议 减少跨地市流动:尽量选取本地过节,避免人群大范围流动 。若确需出行,需提前了解目的地疫情情况 ,禁止前往中高风险地区所在县区。出行前健康监测:做好个人健康监测,如出现发热、咳嗽等可疑症状,应立即取消行程并就医。

兰卡威不能随便去的原因

〖壹〗、兰卡威并非完全不能随便去 ,但在特定时期会有出行限制,主要原因与新冠疫情防控有关 。政策限制:2021年12月2日,马来西亚卫生部为预防新冠病毒变种毒株奥密克戎入侵 ,宣布来自48个国家或地区的旅客,或过去14天曾到这些国家或地区的人士,不能通过“旅游泡泡 ”前往兰卡威岛。

〖贰〗 、如果只要享受阳光海滩可以 ,不过去岛就是要下水玩耍和浮潜。所以不要浪费机会,其它月份都还行 。兰卡威 · 马来西亚 兰卡威群岛 (Langkawi) 由99座海岛组成,它位于吉打的岸外 ,非常靠近玻璃市 ,并且居于泰国之下不远的地方 。

〖叁〗 、这可能会在一定程度上限制游客在公共区域的活动空间和舒适度。尽管如此,鸟笼水屋的独特魅力以及酒店完善的配套设施和丰富活动,仍吸引着不少游客前往兰卡威度假 ,只为体验这一独特的住宿感受。

〖肆〗、朗卡维(又译兰卡威,浮罗交怡)度假海岛 Pulau Langkawi 马来西亚最大一组岛屿,由99个多石灰岩岛屿组成 。位于槟榔屿的北方 ,地理位置接近泰国。与菲律宾没有直接关系。再加上现在菲律宾新总统上台以来,一直强调要与中国改善关系,南海紧张问题正在逐渐降温 。

〖伍〗、同时 ,为了应对晚上可能转凉的情况,建议准备一些长袖衣物。防晒用品:由于阳光强烈,建议携带遮阳伞 、太阳镜、帽子等防晒用品 ,以及护肤品。泳衣:兰卡威有多个海滩和水上活动场所,泳衣是必不可少的 。驱蚊剂:兰卡威的蚊子较多,为了避免蚊虫叮咬 ,建议携带驱蚊剂。

现在疫情可以出市吗

〖壹〗、现在疫情是否可以出市需结合具体情况判断 ,不能一概而论。低风险地区出行条件若所在地区为低风险且个人健康码 、行程码均为绿码,同时身体状况正常(无发热、咳嗽等症状),通常可以出市 。例如 ,2025年6月山东地区在理论上允许人员出入,但需遵守目的地防控政策,如提供48小时内核酸检测阴性证明、健康码绿码等。

〖贰〗 、可以出市 ,但是无必要比较好是不要出去。绿码不代表能出门,只是出行必备的条件之一,现在属于疫情严重时期 ,很多地方已经实行了封控,如果不是必须要做的事情比较好是不要出门 。如果实在需要出行的话,比较好做好自我防疫 ,出行之前进行报备,并且做好核酸检测 。

〖叁〗、现在出入武汉是正常的,任何人都可以进出湖北武汉。但是 ,由于疫情防控的需要 ,在出入方面有一定的要求和管控。根据武汉官方最新规定,从疫情中高风险地区进入武汉的人需要进行隔离14天,并且需要进行多次核酸检测 。如果从湖北省外的人出入武汉或湖北其他城市 ,只要是低风险地区,不需要隔离。

〖肆〗、不太明确你说的“15号出市”具体所指的情况和限制条件是什么。如果没有特殊的管控措施 、疫情限制或者其他阻碍出行的因素,一般情况下是可以出市的 。但要是处于一些特殊时期 ,比如当地有突发公共卫生事件、交通管制等情况,那就可能受到限制。

〖伍〗、出市不出省需要报备。受疫情因素影响,近段时间全国多个地区都加强了疫情管控政策 ,民众出省 、离市 、返乡会受到一定的限制,如果从中、高风险地区返乡,绿码人员也需要进行集中隔离 。

文章推荐

  • 南城疫情重点地区最新消息/南城病情怎么样

    高风险地区的人去外地有什么限制〖壹〗、按照高风险管理地区或近14天内有高风险地区旅居史的人员不外出。中风险地区或近14天内有中风险地区旅居史的人员原则上不外出,确需出行须经当地疫情防控机构批准,并持有7两小时内有效新冠病毒核酸检测阴性结果。去外地是否需要隔离就要看自己所到过的城市地区是否为风险区。...

    2026年04月27日
    0
  • 最新河南周口地区疫情/最新河南周口地区疫情通报

    高风险地区的人去外地有什么限制〖壹〗、按照高风险管理地区或近14天内有高风险地区旅居史的人员不外出。中风险地区或近14天内有中风险地区旅居史的人员原则上不外出,确需出行须经当地疫情防控机构批准,并持有7两小时内有效新冠病毒核酸检测阴性结果。去外地是否需要隔离就要看自己所到过的城市地区是否为风险区。...

    2026年04月27日
    0
  • 【山东都有哪些地区有疫情,山东都有哪些地区有疫情病例】

    高风险地区的人去外地有什么限制〖壹〗、按照高风险管理地区或近14天内有高风险地区旅居史的人员不外出。中风险地区或近14天内有中风险地区旅居史的人员原则上不外出,确需出行须经当地疫情防控机构批准,并持有7两小时内有效新冠病毒核酸检测阴性结果。去外地是否需要隔离就要看自己所到过的城市地区是否为风险区。...

    2026年04月27日
    0
  • 马鞍山疫情劝返地区名单(疫情防控 马鞍山 紧急提醒)

    高风险地区的人去外地有什么限制〖壹〗、按照高风险管理地区或近14天内有高风险地区旅居史的人员不外出。中风险地区或近14天内有中风险地区旅居史的人员原则上不外出,确需出行须经当地疫情防控机构批准,并持有7两小时内有效新冠病毒核酸检测阴性结果。去外地是否需要隔离就要看自己所到过的城市地区是否为风险区。...

    2026年04月27日
    0