隆昌去外地旅游在哪里报备
〖壹〗 、旅游所在地派出所。通过查询旅游网显示,隆昌要去外地旅游 ,不能在隆昌报备,需要前往当地派出所,填写相关的出行报备表格 ,提供个人信息、旅行目的地、出行时间信息 。报备的目的是为了确保安全和方便管理,一旦发生紧急情况,相关部门可以及时联系或提供协助。
〖贰〗 、边境地区出行:强制报备以维护国家安全隆昌籍人员前往云南德宏州、临沧市、普洱市及西双版纳州等边境地区时 ,需提前3天向户籍地派出所报备,并提交营业执照 、房产证明等材料。未经批准擅自前往可能被列入“限制出境”名单,面临罚款、拘留等惩戒措施,甚至影响个人信用记录 。
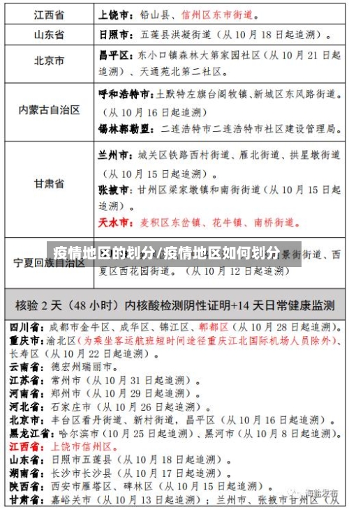
〖叁〗、疫情发生地划分中高风险地区后 ,对有中高风险区旅居史的来(返)乐人员及时向所在村(社区)报备,实行居家隔离管理至离开中高风险区满14天,不具备居家隔离条件的实行集中隔离管理。 “红码 ”人员实行集中隔离至离开疫情发生地14天。
违反疫情防控规定,四川多人被处罚!
四川多人因违反疫情防控规定被处罚 ,涉及立案侦查、行政拘留等措施 。具体处罚情况如下:成都市公安局锦江分局处罚情况章某:S19 Club酒吧员工,居家隔离期间擅自外出到茶楼喝茶打牌,造成疫情传播风险。依据《中华人民共和国刑法》第三百三十条之规定 ,涉嫌妨害传染病防治罪,已依法立案侦查。
四川广安干部罗志强因隐瞒妻子病情导致146户被隔离,被给予党内警告处分。事件背景:2020年新冠肺炎疫情防控期间 ,四川广安区委常委 、统战部部长罗志强与其妻于1月26日至28日因私驾车前往成都,借住其襟兄家中 。返回广安后,其妻出现头痛、咳嗽等症状 ,先后2次自行就诊。
四川省达州市渠县67岁男子王某因不配合防疫检查并殴打医护人员,被公安机关依法行政拘留5天。事件经过:8月2日下午4点左右,王某陪同亲戚前往医院,在防疫检查环节拒不配合医护人员工作 。其亲属先与医护人员发生争执 ,王某随后赶到现场试图强行带亲属进入医院,被拒后当众扇了防疫护士一耳光。
12月隆昌开车去峨眉需要隔离吗现在
〖壹〗、疫情发生地划分中高风险地区后,对有中高风险区旅居史的来(返)乐人员及时向所在村(社区)报备 ,实行居家隔离管理至离开中高风险区满14天,不具备居家隔离条件的实行集中隔离管理。 “红码”人员实行集中隔离至离开疫情发生地14天 。
〖贰〗 、隆昌貌似没有直达峨眉的,只有先到乐山 ,然后到峨眉,乐山到峨眉只需11元,半小时左右 ,到市区和报国寺景区都可以。
〖叁〗、从隆昌到峨眉山,走国道大概230公里左右,需要4个多小时。在百度地图app上搜索选不走高速 ,就是国道里程了 。
〖肆〗、用手机导航走。走隆昌,富顺县,荣县,乐山 ,再到峨眉。注意滑坡泥石流,注意行车安全,提前加油 。
〖伍〗 、K9470/K9471 ,隆昌---攀枝花,途经内江、资中、资阳 、成都、西昌、德昌 、米易、攀枝花,当天下午5:01分到达资阳 ,5:08分开车,当晚10:33分到达峨眉,硬座45元 ,你可以从安岳坐汽车到资阳去上火车的,祝你好运。
〖陆〗、峨眉山景区内有多条道路可供自驾车行驶,其中比较方便的是从峨眉山景区南门进入 ,沿着峨眉山大道一直向南行驶即可到达雷洞坪停车场,然后步行至接引殿索道站,乘坐索道前往金顶。
