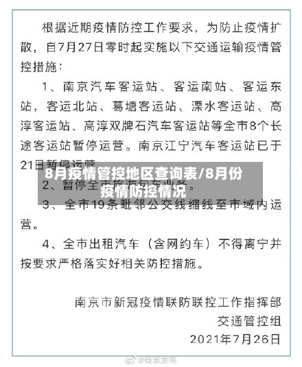
8月疫情管控地区查询表/8月份疫情防控情况

8月30日新疆(含兵团)高中低风险区汇总

截至8月30日13时 ,新疆(含兵团)高中风险区数量为276个高风险区、227个中风险区 。高风险区:276个,涉及乌鲁木齐市 、伊犁州、塔城地区、吐鲁番市 、哈密市、巴州、喀什地区 、阿克苏地区 、和田地区及新疆生产建设兵团多个师团。具体分布需借鉴详细汇总表,涵盖社区、街道、团场等区域。

8月疫情管控地区查询表/8月份疫情防控情况-第1张图片

截至8月30日13时 ,新疆(含兵团)高中风险区数量为276个高风险区 、227个中风险区 。由于详细风险区列表以图片形式呈现且内容较长,以下为关键信息说明:数据时效性:统计时间为8月30日13时,风险区划分可能随疫情动态调整 ,需以最新通报为准。

8月疫情管控地区查询表/8月份疫情防控情况-第2张图片

截至8月9日17时 ,新疆(含兵团)共有85个高风险区和73个中风险区。数据来源:信息来源于“国务院客户端 ”微信小程序及新疆检察政务融媒体中心 。温馨提示:出门前需关注疫情最新动态及各地疫情防控政策措施 。配合当地防疫措施,合理安排名程和生活。

8月疫情管控地区查询表/8月份疫情防控情况-第3张图片

月7日0-24时,新疆(含兵团)报告新增80例无症状感染者 ,其中新疆维吾尔自治区新增69例,新疆生产建设兵团新增11例。新疆维吾尔自治区新增69例无症状感染者 伊犁州伊宁市59例、伊宁县4例,均在集中隔离医学观察点和管控区核酸筛查时检出 。

预计在9月初结束 ,具体要看当地疫情新增情况,以官方通知为准。疫情解封标准如下:高风险区连续7天无新增感染者,且第7天风险区域内所有人员完成一轮核酸筛查均为阴性 ,降为中风险区。高风险地区降为中风险地区后连续3天无新增感染者降为低风险区 。

截止8月30日18时,全国已划定1637个高风险区、1454个中风险区 、299个低风险区。

义乌新增16例阳性人员,其中13例为集中隔离发现,3例为居家隔离发现!金华...

义乌8月11日21时至8月12日9时新增16例新冠病毒阳性感染者,其中13例为集中隔离发现 ,3例为居家隔离发现。 以下是详细情况及金华疾控紧急提醒的核心内容:义乌疫情通报 新增病例:8月11日21时至8月12日9时,义乌市新增16例初筛阳性人员,经复核均为阳性 。其中13例为集中隔离发现 ,3例为居家隔离发现。

关于婺城区在集中隔离点发现3例新冠病毒阳性感染者的通报2022年12月1日 ,金华市婺城区在集中隔离点发现3例阳性感染者,近来已闭环转运至方舱医院。感染者4:系省外返婺人员,浦江县11月30日通报的河北石家庄返浦江病例黄某某的密接 。

金华市(一)浦江县 新增病例情况:9月30日凌晨 ,浦江县在集中隔离点发现1例外省输入新冠肺炎初筛阳性感染者,为甘肃省陇南市人,9月26日乘坐K306列车自甘肃天水站到义乌。

2023年8月全国法定传染病疫情概况

〖壹〗、总体情况:全国共报告法定传染病735782例 ,死亡2400人。甲类传染病:报告发病12例,包括霍乱8例、鼠疫4例 。报告死亡1人,为鼠疫病例死亡 。乙类传染病:除新型冠状病毒感染外 ,共报告发病335001例,死亡2398人。

〖贰〗 、山东省2023年8月法定报告传染病疫情情况通报:全省共报告法定传染病23种65812例,其中17种乙类传染病报告发病31237例、死亡45人 ,6种丙类传染病报告34575例、未报告死亡。甲类传染病:未报告发病 、死亡病例 。

〖叁〗、我国情况:2023年6月我国开始出现本土猴痘疫情,6 - 8月本土猴痘确诊病例累计超过千例。同年9月20日起,猴痘被纳入我国法定的乙类传染病进行管理。基于近来的防控措施和国内的疫情监测情况 ,中国内地再次出现2023年感染数快速增加的可能性较低 。

〖肆〗、025年3月(2025年3月1日0时至3月31日24时) ,全国(不含香港 、澳门特别行政区和台湾地区)法定传染病疫情概况如下:总体情况:全国共报告法定传染病971168例,死亡2137人。甲类传染病:无发病 、死亡病例报告。乙类传染病发病与死亡数据:共报告发病355602例,死亡2135人 。

〖伍〗、023年10月山西省法定传染病疫情概况如下:总体数据:2023年10月1日零时至10月31日24时 ,全省报告法定甲乙丙类传染病发病16852例,死亡32例。甲类传染病无病例报告:鼠疫、霍乱均未报告病例。

8月18日8时起,瑞丽两地调整为低风险地区

〖壹〗 、自2021年8月18日8时起,瑞丽市勐卯镇勐龙沙南片区及弄喊一和东南亚商住城片区调整为低风险地区 。具体说明如下:调整依据:根据国家关于应对新冠肺炎疫情分区分级防控工作要求 ,经疫情防控专家组综合评估当地疫情形势、传播风险及防控措施落实情况,确认上述区域已符合低风险地区标准。

〖贰〗、云南瑞丽市部分区域自8月18日8时起调整为低风险地区,上海 、湘潭、厦门、青海 、新疆、青岛、浙江 、四川等地于8月13日至18日期间清零中风险地区并全域调整为低风险 ,湖南除张家界外全域为低风险地区。

〖叁〗、月16日0时起,瑞丽市勐卯镇团结村委会弄喊二和金坎片区调整为低风险地区 。调整依据:根据国家关于应对新冠肺炎疫情分区分级防控工作要求,经疫情防控专家组评估后作出调整 。

〖肆〗、自2021年8月18日8时起 ,瑞丽市除中 、高风险地区外,有序解除主城区居家隔离,中 、高风险区域仍继续实行居家隔离、封闭管理。以下是瑞丽市主城区管理及全市疫情防控的详细措施:解除居家隔离范围与条件:自2021年8月18日8时起 ,除中、高风险地区外 ,瑞丽市主城区有序解除居家隔离。

文章推荐

  • 西安疫情的最新动态地区/西安疫情最新消息数据实时更新

    8月30日新疆(含兵团)高中低风险区汇总截至8月30日13时,新疆(含兵团)高中风险区数量为276个高风险区、227个中风险区。高风险区:276个,涉及乌鲁木齐市、伊犁州、塔城地区、吐鲁番市、哈密市、巴州、喀什地区、阿克苏地区、和田地区及...

    2026年04月02日
    0
  • 枣庄地区没有疫情的地方(枣庄地区没有疫情的地方是哪里)

    8月30日新疆(含兵团)高中低风险区汇总截至8月30日13时,新疆(含兵团)高中风险区数量为276个高风险区、227个中风险区。高风险区:276个,涉及乌鲁木齐市、伊犁州、塔城地区、吐鲁番市、哈密市、巴州、喀什地区、阿克苏地区、和田地区及...

    2026年04月02日
    0
  • 微信怎么查疫情地区人数(微信怎么查疫情地区人数查询)

    8月30日新疆(含兵团)高中低风险区汇总截至8月30日13时,新疆(含兵团)高中风险区数量为276个高风险区、227个中风险区。高风险区:276个,涉及乌鲁木齐市、伊犁州、塔城地区、吐鲁番市、哈密市、巴州、喀什地区、阿克苏地区、和田地区及...

    2026年04月02日
    0
  • 越南疫情风险地区/越南疫情分布图

    8月30日新疆(含兵团)高中低风险区汇总截至8月30日13时,新疆(含兵团)高中风险区数量为276个高风险区、227个中风险区。高风险区:276个,涉及乌鲁木齐市、伊犁州、塔城地区、吐鲁番市、哈密市、巴州、喀什地区、阿克苏地区、和田地区及...

    2026年04月02日
    0