山西疫情地区风险等级
〖壹〗、低风险地区。山西 ,简称“晋 ”,中华人民共和国省级行政区,省会太原 ,位于中国华北,东与河北为邻,西与陕西相望 。截止到2022年9月12日山西太原属于常态化防控低风险地区 ,但是很多地方对于低风险回来的还会有一些防疫措施。

〖贰〗 、中低风险地区。截止到2022年9月15日据山西阳泉疫情防控报告显示,山西阳泉新增新冠肺炎患者0例,累计新冠肺炎患者6例 ,是我国中低风险地区 。疫情防控形式严峻,居民做好防护措施,减少人员聚集。

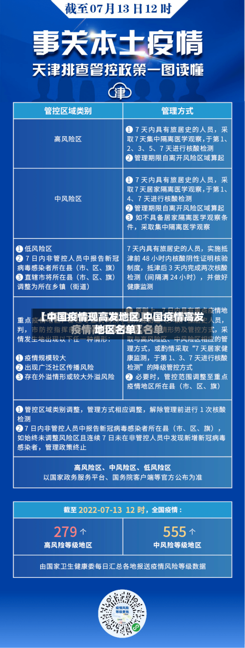
〖叁〗、低风险区。高风险区:划分标准 。病例和无症状感染者居住地,以及活动频繁且疫情传播风险较高的工作地和活动地等区域 ,划为高风险区。原则上以单元、楼栋为单位划定,根据流调研判结果可调整风险区域范围。防控措施 。实行封控措施,期间“足不出户 、上门服务 ”。
〖肆〗、没有风险等级。根据忻州疫情防控指挥部下发的通知 ,截止2022年10月4日原平市暂无高、中 、低风险地区,属于疫情常态化防控区域,且是没有风险等级的。一切以忻州以情抗控指挥部官方网站下发的通知为准 。
最新发布!太原市疫情防控办第140号通告!小店区、阳曲县调整区域风险等级...
太原市疫情防控办第140号通告核心内容为:自2022年11月2日起 ,阳曲县4个高风险区调整为中风险区,3个中风险区调整为低风险区;小店区1个中风险区调整为低风险区,且小店区全域恢复常态化防控措施。
阳曲县(6个):西龙庄村 、大盂村、西龙庄村黄寨边坡施工项目部、大盂光伏施工项目部、阳曲县湘味楼二部 、阳曲县王婆大虾饭店。高风险区防控措施:实行“足不出户 ,上门服务”封控管理,前3天连续开展3次核酸检测,后续检测频次根据结果动态调整;连续5天无新增感染者降为低风险区 。
烟花爆竹燃放管控区域:太原市对烟花爆竹燃放实施分级管控。其中 ,禁止燃放区域涵盖小店区、迎泽区、杏花岭区 、尖草坪区、万柏林区和晋源区全域,这些区域全年禁止任何单位和个人燃放烟花爆竹。
0月8日,太原市疫情防控办发布通告,太原市新增高风险区2个、中谈枯风险区1个 ,调整高风险区1个 、中风险区4个,从即日起实行分类管理 。具体如下:高风险区 晋源区:晋源街办北河下村、翡翠山庄小区。高风险区内实行“足不出户、上门服务 ”封控措施。
太原市小店区坞城路是低风险区 。山西太原疫情最新通报防控政策管控通知通告消息,截止2022年12月12日06时 ,太原共有高风险地区16处,低风险地区806处,太原市小店区坞城路不在高风险区统计范围内。
最新发布!太原市疫情防控办第173号通告!我市新增高风险区31个,调整为...
〖壹〗 、自2022年11月14日起 ,将大坪街道和泓江山世界小区1栋、新东福花园江山阁,解放碑街道八一路13号林华环岛名都9楼以上、新华路88号附2号 、新华世界酒店34楼,菜园坝街道交通街51号、菜袁路53号、江屿朗廷C1 ,七星岗街道江悦华庭B,两路口街道枇杷山宝库、重庆中德生殖医院共11个高风险区调整为临时管控区。
〖贰〗 、我区以下区域由高风险区调整为低风险区:西村街道增_五巷66号、增_三巷6号之西增路65号2楼、长宁街7号8楼 、长乐后街41号9楼 。
〖叁〗、新港西路206号大院26栋。沙园街道前进街一巷10号,前进街二巷5号及之6号。江南中街道康公街157号之158号、170号 、171号之一至172号及之173号。昌岗街道晓港中马路78号 。细岗东区24号。晓港东二马路30号。昌岗东路25号大院2号 。
〖肆〗、无锡市疫情防控第173号通告11月15日6时 ,我市接外市新冠病例的密切接触者协查,立即对相关返锡人员开展排查。经核实,4名外市返锡人员有涉疫地区相关活动轨迹,第一时间对4人及其密接人员采取集中隔离管控措施。11时至14时隔离人员中相继有3人核酸初筛阳性 ,后复核为阳性,随即转运至定点医院诊疗 。
〖伍〗、兰州市11月22日新增61个高风险区】「兰州身边事」「兰州疫情」 据兰州市城关区和安宁区防控办11月22日发布的最新疫情通告显示,经专家综合评估研判 ,自即日起(11月22日),兰州市城关区和安宁区新增61个高风险区,其中城关区新增34个高风险区 ,安宁区新增27个高风险区。

太原市尖草坪区风险等级
〖壹〗 、太原尖草坪区属于:低风险区域 风险区大概什么时候能解封:一般是14天就可以解封,而具体要看封闭小区是否有新增病例。若是出现1例阳性病例之后,14天之内核酸检测都是阴性 ,就可以解封 。疫情封控区:是指将阳性个案的密切接触者及共同暴露高风险人群的居住点、工作点、活动点及周边区域划为封控区。
〖贰〗 、尖草坪区:山西屯汇果蔬交易中心。中风险区调整为低冲锋风险区 小店区:太原东高速服务区 。尖草坪区:新店小区二期(5号楼),太钢青楼宿舍(1111111120号楼及社区食堂),荣兴天顺小区1号楼。其他区域风险等级不变。
〖叁〗、太原多地划分高、低风险区 ,部分区域采取静默管理。疫情依旧严峻,大家出行一定要做好防护,出行佩戴好口罩,非必要 ,切莫前往风险等级地区 。太原可以跨区通行吗? 对解除静默管控区域和未解除静默管控区域的边界加强管理,非必要不跨区流动,跨区流动需持有效证明或通行证。
〖肆〗、岁的刘建月是研究生学历 ,身为民革党员,研究古建筑已达20余年,还是太原市“市保”山西私立进山学校旧址的文保员。自从“文物认养”政策出台后 ,他多年梦想终于成真:出资120万元认养了太原市尖草坪区一处“区保 ”——赵家山村天王庙 。
〖伍〗 、对14天内未去过中高风险地区或有疫情发生但未调整风险等级县(市区)的带*人员,提供48小时核酸阴性检测证明,在高速口再做一次核酸检测 ,扫场所码、吕梁市外来返乡人员登记管理系统二维码,录入相关信息后,卡口负责人第一时间联系乡镇长点对点送到 ,纳入村、社区管控。