南京属于疫情风险地区吗(南京属于疫情风险地区吗最新)

全国疫情“中高风险 ”地区一览

高风险地区 津南区辛庄镇林锦花园 津南区辛庄镇林绣花园 津南区咸水沽镇丰达园以上3个区域因疫情形势严峻被划定为高风险地区 ,需严格落实封控措施 ,包括人员足不出户 、服务上门等。

南京属于疫情风险地区吗(南京属于疫情风险地区吗最新)-第1张图片

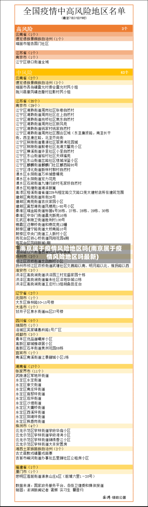
截至近来,国内共有2个高风险地区,76个中风险地区 ,主要分布在陕西省 、河南省、浙江省等地,以下为详细信息(数据不包括港澳台地区):高风险地区:具体地区名单会随疫情形势动态调整,可通过权威渠道实时查询 。

南京属于疫情风险地区吗(南京属于疫情风险地区吗最新)-第2张图片

高风险等级地区:以县、市(区)为单位 ,累计病例超过50例,且14天内有聚集性疫情发生的地区 。中风险地区:以县市区为单位,存在以下两种情况之一的地区:14天内有新增确诊病例 ,且累计确诊病例不超过50例;或累计确诊病例超过50例,但14天内未发生聚集性疫情。

南京属于疫情风险地区吗(南京属于疫情风险地区吗最新)-第3张图片

南京现在是低风险区域吗

〖壹〗 、南京近来是低风险区域。自2022年4月6日起,南京市4个中风险地区调整为低风险地区 ,调整后南京市全域为低风险地区 。以下为详细说明:风险等级调整情况根据公开信息,南京市自2022年4月6日完成风险等级调整后,全市范围内已无中高风险地区 ,全域实施低风险管控措施。这一调整基于当地疫情防控形势的积极变化 ,但需注意“低风险”不代表零风险。

〖贰〗、低风险地区到南京不会被集中隔离,但需实行“3+11”健康管理措施,具体如下:健康管理措施内容 3天居家健康监测:要求在社区的指导下居家 ,非必要不外出 。若确需外出,需向社区报备并避免前往人员密集场所。

〖叁〗、截至2022年3月14日24时,南京全域均属低风险地区 ,近来(以提供信息时间点为准)并非中高风险地区。以下为具体说明:风险等级更新时间:信息明确标注更新于2022年3月15日,数据统计截止时间为2022年3月14日24时,内容时效性较高 。

〖肆〗 、近来从南京去上海是否需要隔离 ,取决于南京的疫情风险等级以及个人具体情况,若南京为低风险地区,一般无需隔离;若为中高风险地区 ,则需根据风险等级接受相应隔离措施。

江苏省内到南京需要隔离吗

〖壹〗、江苏省内到南京是否需要隔离,需根据具体情况判断,低风险非涉疫地区无需隔离 ,重点关注城市或中高风险地区相关人员需按要求采取相应防控措施。具体如下:江苏省内低风险非涉疫地区来宁:无需核酸检测和隔离 ,携带健康码绿码即可 。江苏省内重点关注城市来宁返宁人员:重点关注城市包括徐州市睢宁县、南通市启东市 、连云港市(有中风险区域)。

〖贰〗、截至2022年5月10日,有徐州、淮安 、盐城、连云港、宿迁 、南通 、镇江、常州旅居史的人员来南京不需要3+11,具体说明如下:防疫要求:只需携带48小时核酸阴性证明即可自由流动。若无阴性证明的 ,抵达后24小时内需进行一次核酸检测,在抵达后7两小时内再进行一次核酸检测 。

〖叁〗、高 、中风险地区或参照高、中风险地区管理旅居史人员:实行“14+7 ”健康管理措施,即14天集中隔离医学观察+7天居家健康监测 。其他市外来(返)宁人员:实行“3+11”健康管理措施 ,即3天居家健康监测+11天跟踪健康监测。

〖肆〗、去南京不需要隔离。常态化防控地区政策:不再落地检;不再三天三检;其他外地来返宁人员不再需要报备信息,不再开展“落地检”和“三天三检 ” 。对7日内有国内高风险区旅居史的来(返)宁人员,实行“5天居家隔离医学观察”管理模式 ,居家隔离期间第5天各进行1次核酸检测。

〖伍〗 、对14天内有本土聚集性疫情所在县(市、区)来(返)宁人员,执行“7+7”健康管理措施,即7天集中隔离医学观察+7天居家健康监测。对14天内有本土聚集性疫情设区市的其他县(市、区)来(返)宁人员 ,开展14天健康监测 。

文章推荐

  • 【什么地区又出现疫情,那些地方出现疫情】

    全国疫情“中高风险”地区一览高风险地区津南区辛庄镇林锦花园津南区辛庄镇林绣花园津南区咸水沽镇丰达园以上3个区域因疫情形势严峻被划定为高风险地区,需严格落实封控措施,包括人员足不出户、服务上门等。截至近来,国内共有2个高风险地区,76个中风险地区,主要分布在陕西省...

    2026年04月29日
    0
  • 桂林有本土疫情的地区/广西桂林有疫情吗?2020年

    全国疫情“中高风险”地区一览高风险地区津南区辛庄镇林锦花园津南区辛庄镇林绣花园津南区咸水沽镇丰达园以上3个区域因疫情形势严峻被划定为高风险地区,需严格落实封控措施,包括人员足不出户、服务上门等。截至近来,国内共有2个高风险地区,76个中风险地区,主要分布在陕西省...

    2026年04月29日
    0
  • 大庆有几个疫情地区(大庆哪的疫情严重)

    全国疫情“中高风险”地区一览高风险地区津南区辛庄镇林锦花园津南区辛庄镇林绣花园津南区咸水沽镇丰达园以上3个区域因疫情形势严峻被划定为高风险地区,需严格落实封控措施,包括人员足不出户、服务上门等。截至近来,国内共有2个高风险地区,76个中风险地区,主要分布在陕西省...

    2026年04月29日
    0
  • 【湖州地区疫情怎样了最近,湖州疫情最新消息2020有几例】

    全国疫情“中高风险”地区一览高风险地区津南区辛庄镇林锦花园津南区辛庄镇林绣花园津南区咸水沽镇丰达园以上3个区域因疫情形势严峻被划定为高风险地区,需严格落实封控措施,包括人员足不出户、服务上门等。截至近来,国内共有2个高风险地区,76个中风险地区,主要分布在陕西省...

    2026年04月29日
    0