【跨地区考研疫情,考研跨地区有劣势吗】

疫情期间考研怎么办

西安考研受疫情影响 ,考生应积极配合二次摸排工作 ,同时做好个人防护 、关注官方信息 、调整备考计划并保持良好心态。积极配合二次摸排工作:近来西安多所高校,如西北政法大学、西安外国语大学、西安交通大学等均已发布关于开展第二次考生情况摸排的紧急通知 。

【跨地区考研疫情,考研跨地区有劣势吗】-第1张图片

找人一起学:找研友开视频一起学习,或和b站考研直播up主一起学习 ,但开视频比较好静音,和up主学习比较好关掉弹幕,避免相互打扰和分心 。缓慢进入状态:每个时间板块的学习开始5 - 10分钟内 ,不要求完全集中注意力,可以看得慢一点 、粗略一点,或重复昨天的内容 ,甚至坐在书桌前发呆,慢慢进入状态。

【跨地区考研疫情,考研跨地区有劣势吗】-第2张图片

调整心态:考研是一个长期的过程,学生要保持积极乐观的心态 ,遇到困难和挫折时及时调整,相信自己的能力。

疫情期间考研需兼顾备考效率与健康安全,可通过科学规划备考、强化防护措施、多渠道获取信息 、提升应试能力及关注复试变化等方式应对 。具体如下:科学合理制定学习计划课程进度规划:根据考研科目和自身基础 ,将整个备考周期划分为基础、强化、冲刺等阶段。

疫情环境下考研需准备必须携带 、选取携带的物品 ,同时注意禁止携带的物品,具体如下:必须携带的物品身份证:需确保身份证在有效期内,若过期或即将过期 ,要提前更换,它是进入考场的重要身份凭证。准考证:要仔细阅读准考证上的注意事项,且注意准考证前后两面都不可以涂画 ,它是参加考试的关键证件 。

今年考研需要提前隔离?2地公布最新防疫政策!

〖壹〗、今年考研是否需要提前隔离需视考生所在地区及具体情况而定,近来广东省和吉林省已公布最新防疫政策,其中吉林省要求来自疫情中、高风险地区的考生提前报告并预留时间执行防疫规定 ,可能涉及隔离;广东省则未明确要求所有考生隔离,但建议尚在外地的考生考前14天返回考点所在地市并遵守当地防疫要求。

〖贰〗 、近来广东省和吉林省公布的考研防疫政策中均未要求考生提前隔离,但考生需根据当地政策做好健康监测、信息申报等防疫相关准备。 以下是两地具体政策及通用建议:广东省考研防疫政策 疫苗接种与行程管理 建议考生主动接种新冠疫苗(特殊身体原因除外) 。

〖叁〗、并非所有省份考研都需提前隔离14天 ,是否需要隔离取决于考生是否来自中高风险地区以及当地防疫政策要求。以下是一些省份的考研防疫政策汇总:广东省疫苗接种:除身体原因等特殊情况外,建议所有考生积极主动接种新冠疫苗。

〖肆〗 、考研初试时间近来未有官方通知表明会延期,是否需要提前隔离取决于考生是否来自或途径中高风险地区 ,以及目标省市的具体防疫要求 。近来广东省 、吉林省、宁夏省、湖北省已公布考研防疫政策 ,具体如下:广东省疫苗接种:除身体原因等特殊情况外,建议所有考生积极主动接种新冠疫苗。

〖伍〗 、其他:正常情况下,不需要提供核酸检测证明。考研防疫通用提示关注通知:务必关注各省地教育考试院疫情防疫通知 ,不要错过要求 。例如有的省份要求从12月4日开始申报健康检测程序,同时关注考点学校的防疫政策,留意校外进场是否有额外要求 。

〖陆〗、考研不到一个月 ,7省市最新考研防疫政策如下:广东省:除身体原因等特殊情况外,建议所有考生积极主动接种新冠疫苗。尚在外地的考生应在考前14天及时返回考点所在地市,并按当地疫情防控要求和规定进行管理。所有考生须在报名前主动注册粤康码 ,同时关注广东省教育考试院微信公众号 。

突发!这所院校因疫情临时更换考点,考研会受影响吗?

〖壹〗、浙江大学因疫情临时更换考点,考研受影响的可能性较小,考试院会尽力安排预备方案 ,考生需关注后续通知并做好防疫措施。 具体分析如下:突发疫情导致考点调整可能性浙江大学紫金港校区因一名教职工确诊新冠无症状感染者实施封闭管理,原定于该校的国考考点已取消并调整至杭州师范大学下沙校区。

〖贰〗 、近来没有官方确切消息表明考研初试会推迟,且在疫情完全可控的情况下初试不可能推迟 ,同学们应不信谣、不传谣 ,踏实准备复习 。初试推迟无官方消息近期有传言称考研初试会推迟,但截止近来并没有官方确切消息。如果初试推迟,不会只是短时间(如一周两周或一个月两个月)的延迟。

〖叁〗、陕西其余各市因特殊情况受影响的考研学生 ,根据不同情形有以下安排:因疫情无法抵达西安以外陕西省内8个地市考点考试的考生:安排在西安外事学院考点借考 。原报考长安大学报考点受疫情影响无法进入考点考试的考生:封控在长安大学校内的考生,由长安大学妥善安排考试。

〖肆〗 、考研时间确定与异地借考政策背景2022年12月13日,教育部明确2023年度全国硕士研究生招生考试将如期举行。此前 ,受疫情防控措施调整及国考延期影响,考生对考研是否延期的关注度持续攀升,知乎等平台相关话题热度居高不下 。

〖伍〗、近来来看 ,疫情基本不会对今年的考研初试时间造成影响,但可能会影响开学时间。 具体分析如下:考研初试时间受影响可能性低当前距离12月的考研初试时间较早,且郑州市通过多轮核酸检测、有效封控传染区域等措施 ,借鉴深圳抗疫经验,以低成本实现“完全物理隔离”,快速控制疫情。

遇上疫情考研怎么办

〖壹〗 、可以利用线上资源进行学习 ,如在线课程、学习论坛等 ,与老师和同学保持沟通交流,及时解决学习中遇到的问题 。同时,要注意合理安排休息时间 ,避免过度劳累,保持良好的身体状态和学习效率 。保持良好心态:面对疫情和考试压力,考生容易出现焦虑、紧张等情绪。要学会调整自己的心态 ,保持积极乐观的情绪。可以通过适当的运动 、听音乐 、与家人朋友聊天等方式缓解压力,放松心情 。

〖贰〗、遇上疫情考研,考生应采取以下策略有效应对:联系当地教育招生考试院和报考点:特别是对于滞留风险地区的考生 ,应立即与当地教育招生考试院和报考点取得联系,了解异地借考的可能性。多地已宣布支持异地借考,但具体政策需持续关注。

〖叁〗、调整心态:考研是一个长期的过程 ,学生要保持积极乐观的心态,遇到困难和挫折时及时调整,相信自己的能力 。

考研不到一个月!7省市公布最新考研防疫政策!

考研不到一个月 ,7省市最新考研防疫政策如下:广东省:除身体原因等特殊情况外 ,建议所有考生积极主动接种新冠疫苗。尚在外地的考生应在考前14天及时返回考点所在地市,并按当地疫情防控要求和规定进行管理。所有考生须在报名前主动注册粤康码,同时关注广东省教育考试院微信公众号 。

防疫相关事项关注通知信息:及时关注考试相关通知 ,按各省市考点防疫要求准备,考前14天登录各省考试院下载《健康检测表》进行体温登记打卡,尽可能停留在考试地区 ,不聚集,提前做核酸预约,准备好健康码 ,不前往中高风险地区。部分省市防疫要点北京 建议考前14天(12月11日前)在京备考,非必要不离京。

宁夏回族自治区:要在考前14天登录“我的宁夏 ”每天健康打卡,尽量避免前往疫情中高风险地区 ,随时关注疫情防控相关政策要求 。江苏省:考生须在统一考试时间前一个月,关注江苏省教育考试院和相关报考点公布的考试疫情防控要求,做好考试有关防疫措施。

考研需提前隔离14天?多省份考研防疫政策汇总

〖壹〗 、并非所有省份考研都需提前隔离14天 ,是否需要隔离取决于考生是否来自中高风险地区以及当地防疫政策要求。以下是一些省份的考研防疫政策汇总:广东省疫苗接种:除身体原因等特殊情况外 ,建议所有考生积极主动接种新冠疫苗 。返回时间:尚在外地的考生应在考前14天及时返回考点所在地市,并按当地疫情防控要求和规定进行管理 。

〖贰〗、广东省考研防疫政策疫苗接种:除身体原因等特殊情况外,建议所有考生积极主动接种新冠疫苗。返回考点所在地市:尚在外地的考生应在考前14天及时返回考点所在地市 ,并按当地疫情防控要求和规定进行管理,以免因疫情耽误考试。

〖叁〗、来自疫情中 、高风险地区的考生需提前报告,并预留充足时间执行现居地和考区所在地的防疫规定(如隔离、检测等) ,确保按时参加考试 。健康监测与材料准备 考生需从考前14天开始下载并填写《吉林省2022年全国硕士研究生招生考试考生健康监测卡》,记录个人身体状况。

〖肆〗、吉林省:来自疫情中 、高风险地区考生要提前报告,并为执行现居地和考区所在地政府的防疫规定预留出充分时间。从考前第14天开始 ,所有考生需下载、填写《吉林省2022年全国硕士研究生招生考试考生健康监测卡》,填报个人身体状况 。考生需自备口罩,通过微信小程序下载吉事办、注册获取“吉祥码 ”。

〖伍〗 、其他:正常情况下 ,不需要提供核酸检测证明。考研防疫通用提示关注通知:务必关注各省地教育考试院疫情防疫通知,不要错过要求 。例如有的省份要求从12月4日开始申报健康检测程序,同时关注考点学校的防疫政策 ,留意校外进场是否有额外要求。

文章推荐

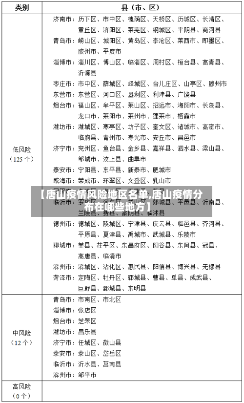
  • 【唐山疫情风险地区名单,唐山疫情分布在哪些地方】

    疫情期间考研怎么办西安考研受疫情影响,考生应积极配合二次摸排工作,同时做好个人防护、关注官方信息、调整备考计划并保持良好心态。积极配合二次摸排工作:近来西安多所高校,如西北政法大学、西安外国语大学、西安交通大学等均已发布关于开展第二次考生情况摸排的紧急通知。找人一起学...

    2026年04月02日
    0
  • 河北对口疫情地区(河北对口疫情地区名单)

    疫情期间考研怎么办西安考研受疫情影响,考生应积极配合二次摸排工作,同时做好个人防护、关注官方信息、调整备考计划并保持良好心态。积极配合二次摸排工作:近来西安多所高校,如西北政法大学、西安外国语大学、西安交通大学等均已发布关于开展第二次考生情况摸排的紧急通知。找人一起学...

    2026年04月02日
    1
  • 快递从有疫情地区寄出(发生疫情的地方寄来的快递还能签收吗)

    疫情期间考研怎么办西安考研受疫情影响,考生应积极配合二次摸排工作,同时做好个人防护、关注官方信息、调整备考计划并保持良好心态。积极配合二次摸排工作:近来西安多所高校,如西北政法大学、西安外国语大学、西安交通大学等均已发布关于开展第二次考生情况摸排的紧急通知。找人一起学...

    2026年04月02日
    1
  • 国内15个疫情较重地区(国内疫情重灾区最新)

    疫情期间考研怎么办西安考研受疫情影响,考生应积极配合二次摸排工作,同时做好个人防护、关注官方信息、调整备考计划并保持良好心态。积极配合二次摸排工作:近来西安多所高校,如西北政法大学、西安外国语大学、西安交通大学等均已发布关于开展第二次考生情况摸排的紧急通知。找人一起学...

    2026年04月02日
    3