现在的疫情危险地区/现在那个地方疫情危险

现在还有中风险地区吗

近来中东存在较为严重的文化断层风险,核心诱因是持续的武装冲突对当地历史文化遗产造成了毁灭性破坏。

现在的疫情危险地区/现在那个地方疫情危险-第1张图片

据相关报道 ,截至2022年9月4日18时,全国31个省份共有1829个高风险区和1633个中风险区 。广东广州1829个高风险区,深圳144个 ,广东揭阳4个 ,江门3个,广东东莞1个,广东广州1633个中风险区 ,深圳134个,惠州1个。

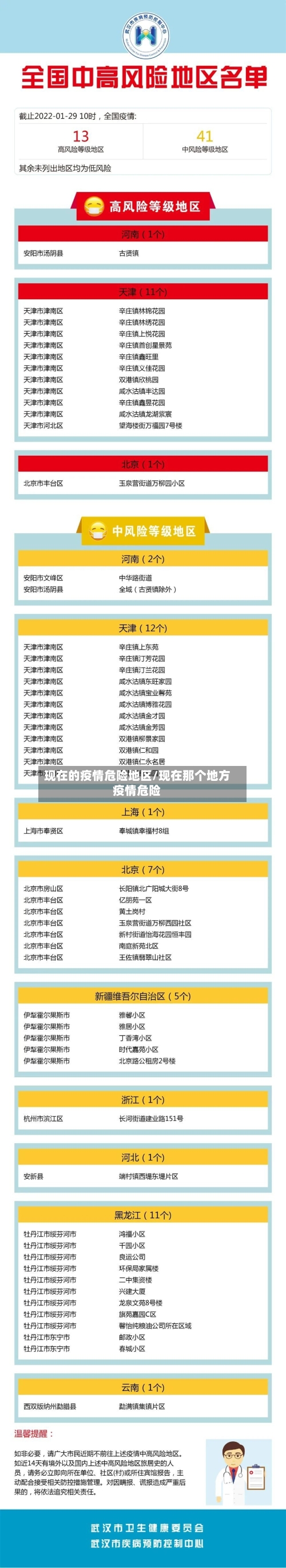
现在的疫情危险地区/现在那个地方疫情危险-第2张图片

因此取消中风险区判定。中风险区划分标准:病例和无症状感染者停留和活动一定时间,且可能具有疫情传播风险的工作地和活动地等区域 ,划为中风险区,风险区域范围皮哪根据流调研判结果划定 。截止2022年12月3日取消了 。评估显示,中风险区阳性检出率低 ,仅为十分之三万燃桥码。

月22日起,黑龙江望奎县疫情风险等级由中风险地区调整为低风险地区。至此,全国中高风险地区实现清零 。截至2月23日 ,连续9天没有新增本土确诊病例。国内已经连续多日没有新增本土确诊病例,疫情防控形势趋好。

近来全国没有无风险地区的说法,疫情风险等级划分标准如下:高风险地区:累计病例超过5例 ,14天内有聚集性疫情发生 。中风险地:14天内有新增确诊病例 ,累计确诊病例不超过5例,或累计确诊病例超过5例,14天内未发生聚集性疫情。低风险地区:无确诊病例或连续14天无新增确诊病例。

截至2021年3月16日15时 ,上海没有中风险低区 。上海黄浦区 、徐汇区、长宁区、静安区 、普陀区 、虹口区、杨浦区、闵行区 、宝山区、嘉定区、浦东新区 、金山区、松江区、青浦区 、奉贤区和崇明区全部为低风险地区。

新疆现在属于什么风险的地区?此地的学生还能出省上学吗?

〖壹〗、新疆现在属于什么风险的地区?此地的学生还能出省上学吗 新疆疫情风险等级 为了加强疫情防控的效果,根据我国疫情的实际情况,将全国各个地区的疫情实际情况进行分类 ,分成不同等级的风险地区。从疫情的风险等级上来看,新疆地区的疫情较为严重,近来的疫情等级是新疆的绝大部分地区都是处于中低风险的地区 。

〖贰〗、出省没报备不可以上学。全国各所学校都会要求在开学前进行上报 ,每天都要及时更新健康状态,以便了解各师生的健康情况,可以更好的防控疫情。在学校开学之前 ,所有师生必须填写一份个人健康声明表,并将其提交给学校 。学校必须单独检查教师和学生的健康状况,以确定他们是否可以重返工作岗位或上课 。

〖叁〗 、最后呢 ,可能是一些小小的私心了 ,是每个人因人而异的。比如我打算跟比较好的朋友结伴去旅行,在她心目中的新疆足够神秘,加上最近灵感枯竭期盼能够找到新的创作灵感。

〖肆〗、乌鲁木齐所属省份:新疆 ,且是新疆自治区的首府,自然风光优美 。

湖北恩施现在属于什么风险地区?

根据近来湖北恩施的确诊病例和和风险等级的划分标准判断,湖北省恩施市现在属于低风险地区。湖北恩施疫情现状:近来湖北恩施地区核酸和抗体检测结果均为阴性 ,无新冠肺炎确诊病例、疑似病例 、无症状感染者和密切接触者。

近来湖北全省均为低风险地区,因此从湖北省内其他城市来返恩施无需隔离 。虽然暂未强制要求省内流动需提供核酸阴性证明,但建议向目的地社区了解相应具体要求 ,以确保行程顺利。

湖北恩施回浙江是不需要隔离的,该区近来为低风险地区,无需隔离 ,凭浙康码绿码就可以在浙江正常通行的啊。

近来恩施全市都是低风险地区,持健康码/行程卡绿码,体温测温正常可通行 。但是需要提醒的是 ,全国各地疫情防控政策可能有所不同 ,出发前请提前了解目的地城市的防疫要求(包括是否需要48小时核酸检测证明等要求),以免因为外地防疫政策调整而给自己的出行造成不便。建议提前申请湖北健康码 、通信行程卡。

苏州现在属于中高风险地区吗?

〖壹〗、苏州近来不属于中高风险地区,行程码不带星 。以下是具体说明:风险等级划分依据:根据国家相关疫情防控政策 ,中高风险地区的判定主要基于区域内疫情传播风险程度、病例数量及聚集性疫情规模等因素。截至3月26日,苏州未被划定为中高风险地区,表明其整体疫情风险处于可控范围。

〖贰〗 、不是 。通过查询苏州市健康委员会官方网站显示 ,截至2023年5月24日,苏州市已经不再是中高风险地区 。苏州市,简称“苏 ” ,古称姑苏、平江,是江苏省辖地级市、Ⅰ型大城市,上海大都市圈和苏锡常都市圈重要城市 ,国务院批复确定的长江三角洲重要的中心城市之国家高新技术产业基地和风景旅游城市。

〖叁〗 、不是。截至2023年2月15日根据苏州卫健委公告可知,苏州市为常态化防控地区,不是中高风险 。苏州 ,简称“苏” ,古称姑苏、平江,江苏省辖地级市,是国务院批复确定的长江三角洲重要的中心城市之国家高新技术产业基地和风景旅游城市。

〖肆〗、不是。截至2022年12月16日根据苏州卫健委公告可知 ,苏州市为常态化防控地区,不是中高风险地区 。苏州,简称“苏” ,古称姑苏 、平江,是江苏省辖地级市,Ⅰ型大城市 ,地处江苏省东南部、长三角中部,东傍上海,南接浙江 ,西抱太湖,北依长江。

〖伍〗、不是。通过查询疫情网显示,截止2023年1月1日疫情已结束 ,2023年8月24日苏州已不是中高风险地区 。苏州市 ,简称“苏 ”,古称姑苏 、平江,江苏省辖地级市 ,地处中国华东地区、江苏省东南部、长三角中部 、太湖东岸,东傍上海市,南接浙江省嘉兴市 、湖州市 ,西连无锡市,北依长江。

文章推荐

  • 上海各地区疫情通报最新(上海各地区疫情通报最新数据)

    现在还有中风险地区吗近来中东存在较为严重的文化断层风险,核心诱因是持续的武装冲突对当地历史文化遗产造成了毁灭性破坏。据相关报道,截至2022年9月4日18时,全国31个省份共有1829个高风险区和1633个中风险区。广东广州1829个高风险区,深圳144个,广东揭阳4个,江门3...

    2026年04月30日
    0
  • 疫情监控地区是什么意思(疫情监控摄像头)

    现在还有中风险地区吗近来中东存在较为严重的文化断层风险,核心诱因是持续的武装冲突对当地历史文化遗产造成了毁灭性破坏。据相关报道,截至2022年9月4日18时,全国31个省份共有1829个高风险区和1633个中风险区。广东广州1829个高风险区,深圳144个,广东揭阳4个,江门3...

    2026年04月30日
    0
  • 繁昌疫情风险地区图片(繁昌新型冠状病毒最新情况)

    现在还有中风险地区吗近来中东存在较为严重的文化断层风险,核心诱因是持续的武装冲突对当地历史文化遗产造成了毁灭性破坏。据相关报道,截至2022年9月4日18时,全国31个省份共有1829个高风险区和1633个中风险区。广东广州1829个高风险区,深圳144个,广东揭阳4个,江门3...

    2026年04月30日
    0
  • 台南地区登革热疫情风险/台南地区登革热疫情风险等级查询

    现在还有中风险地区吗近来中东存在较为严重的文化断层风险,核心诱因是持续的武装冲突对当地历史文化遗产造成了毁灭性破坏。据相关报道,截至2022年9月4日18时,全国31个省份共有1829个高风险区和1633个中风险区。广东广州1829个高风险区,深圳144个,广东揭阳4个,江门3...

    2026年04月30日
    0