四川五名少年被骗往缅甸!
四川五名少年被骗往缅甸后,遭遇了惨无人道的对待 ,包括被毒打、电击 、用开水烫等,且无法与外界联系。 以下是详细情况:事件背景:缅北地区在后疫情时代成为罪恶集中爆发的地区,尤其是缅甸北部四邦和缅东妙瓦底地区最为危险 。自2020年新冠疫情爆发、2021年缅甸政变后 ,缅北成为了彻底的三不管地区。

近来公开报道中,被骗至缅甸的未成年人以云南、四川两地为主。云南省案例2023年3月至4月期间,云南省宣威市落水镇发生一起典型案件:5名年龄未满18岁的少年被诱骗偷渡至缅甸 ,其中4人来自当地同一所中学的2021届初二班级 。这一事件暴露出边境地区未成年人出境风险问题。
对亲友的信任:许多人是被亲戚 、朋友、同学甚至闺蜜以高薪工作为由诱骗前往缅甸的。由于对身边人缺乏防范意识,容易轻信他们的说辞,认为他们不会欺骗自己,从而放松警惕 ,踏入陷阱 。例如,四川5名少年疑被同学以高薪为由骗往缅甸,大学生也容易相信室友或群里发布的所谓轻松高薪的暑假工信息。
云南宣威5名少年被骗至缅甸事件中 ,已有1名学生在家属和社会帮助下花21万被成功接回并入院治疗,当地警方已立案侦查,相关老师及工作人员正在接受调查。事件背景与受害者情况此次事件涉及5名来自云南宣威的少年 ,其中4名为初二学生。
名少年因轻信“出国挣大钱 ”的谎言被骗至缅北,经历非法拘禁与诈骗犯罪后成功逃亡,最终在司法机关帮教下回归正途 。事件背景与起因2020年 ,初中毕业的小帆与小广、小白 、小亮(均为化名)结识了成年人阿龙。
2026年缅北现状
〖壹〗、026年2月缅北现状呈现多方面特点。在安全局势上,果敢地区冲突持续,木姐、密支那等地治安恶化 ,抢劫、暴力案件频发,当地华人生活受到严重影响,居民的安全难以得到保障,日常的生产生活秩序被打乱 。电诈打击方面取得显著成果。
〖贰〗 、缅北四大家族犯罪集团在2023年7月公安部专项打击后已全部进入司法程序 ,核心成员均受法律严惩。 各家族处置进展 (一) 明家 2026年1月29日,比较高人民法院核准对明国平、明珍珍等11人执行死刑 。 由浙江省温州市中级人民法院具体执行判决。
〖叁〗、它位于中缅边境,面积约2026平方千米 ,人口约15万,首府是老街市。这里居民以果敢族(汉族分支)为主,通用汉语 ,还保留着春节 、清明等汉俗 。在2024年8月,民族民主同盟军宣布汉语为控制区官方语言,且历史上曾长期使用汉字。
〖肆〗、到了2026年1月 ,包括明家成员在内的11名主犯被执行死刑,这一结果标志着该犯罪集团彻底覆灭。
〖伍〗、哥都礼共和国并非处于缅北地区,而是缅甸东部克伦邦妙瓦底地区的地方武装单方面宣布成立的政治实体 。它由克伦族武装“哥都礼军”在2026年1月5日宣布成立。从地理位置上看 ,哥都礼共和国控制区域靠近泰缅边境,而缅北主要包括克钦邦 、掸邦北部等地区,二者地理位置差异明显。
〖陆〗、哥都礼共和国并非缅北,而是位于缅甸东部克伦邦妙瓦底地区 ,是2026年1月由当地民族地方武装单方面宣布成立的所谓“国家”,未获得世界社会普遍承认。

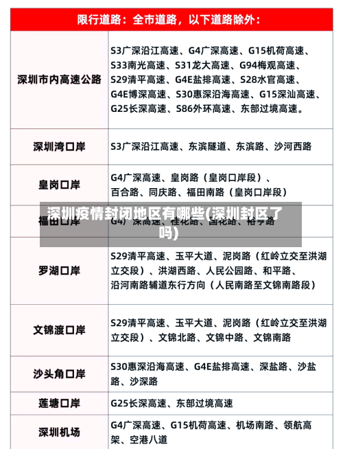
12月3日云南陇川疫情最新消息以及风险等级划分
月3日陇川县风险等级划分如下:根据国务院联防联控机制规定,经专家组评估 ,自2021年12月3日9时起,陇川县以下区域调整为高风险区:高风险区范围:景岭博郡建筑工地以北、勐宛山水建筑工地以西 、仁和医院和星云小区以南、勐宛南路延长线以东片区(即71网格) 。
云南省陇川县发布通告,自12月3日9:00起 ,所有的人员如果没有必要的话,不要随意的进入陇川主城区,而且在陇川主城区工作和生活的人都要凭着自己有效的凭证 ,身份证户口本等证明,随着48小时的核酸阴性证明扫码测体温后进入。
疫情防控中高风险地区德宏州边境县市瑞丽市、陇川县因毗邻缅甸,边境防疫压力大 ,可能因疫情突发实施临时封闭管理。例如2024年底曾因境外输入风险升级管控,导致部分旅客滞留 。西双版纳州勐海县 、打洛镇作为中老、中缅边境口岸,这些区域常因跨境疫情动态调整管控措施,存在旅行途中突遇封控的可能性。
云南省根据疫情风险等级评估结果 ,将129个县(市、区)划分为高风险(15个)、较高风险(17个) 、中风险(41个)、较低风险(27个)、低风险(29个)五类地区,其中昆明主城四区中的官渡区 、五华区、西山区、盘龙区被列为高风险地区。
月17日0 - 24时,云南新增本土感染5例确诊病例和25例无症状感染者 ,涉及瑞丽市 、陇川县、河口县等地 。具体情况如下:本土确诊病例(5例)瑞丽市在集中隔离点发现4例。本土无症状感染者转为确诊病例1例。本土无症状感染者(25例)瑞丽市:在集中隔离点发现14例、封控区核酸筛查中发现1例 。
从2021年7月14日8时起,云南陇川实行人员非必要不进出管控措施,具体规定如下:进出管控总体要求所有人员非必要不进出陇川县 ,以降低疫情传播风险,保障群众生命安全和身体健康。
缅甸真的那么可怕吗?
〖壹〗 、缅甸并非整体可怕,但缅北地区确实存在极高的风险。作为游客或计划前往缅甸的人员 ,应充分了解当地的安全状况,谨慎选取旅游目的地和工作机会 。同时,要提高警惕 ,注意个人安全,确保自己的旅行或工作顺利进行。最重要的是,要相信自己的家园是最安全、最美好的地方,珍惜自己的生命和安全。
〖贰〗、不能简单认定缅甸本身“可怕 ” ,但缅甸部分地区存在一些危险因素,如诈骗 、毒品相关问题等,这些可能给人带来严重伤害。具体分析如下:影视剧情的夸张演绎在《还珠格格第三部:天上人间》中 ,尔康前往缅甸的经历被刻画得极为悲惨 。
〖叁〗、缅甸部分地区确实存在严重的治安问题和社会乱象,但将其一概而论为“整个国家都可怕”并不准确。
〖肆〗、缅甸是一个存在政治动荡、恐怖袭击 、犯罪和贩毒等安全风险的东南亚国家。 尤其是缅北地区,由于地处边陲且地方政坦前权与中央分庭抗礼 ,恐怖主义风险更加突出 。 综上所述,柬埔寨和缅甸都存在一定的安全风险,但两个国家的问题略有不同。
〖伍〗、缅甸 ,一个政治动荡不安的国家,面临恐怖主义、犯罪和毒品贩卖等多种安全风险。 尤其是缅甸的北部地区,由于政权的分散和地方势力的冲突 ,恐怖主义活动的风险尤为显著 。 因此,尽管两个国家都存在安全风险,但它们的性质和程度有所不同。
〖陆〗 、缅甸因为国家不行,所以可怕。缅甸的最恐怖之处体现在其政治环境上 。多年来 ,缅甸政府在严厉的军事统治下,忽视人权和自由。军方掌控着国家大部分的权力,并以镇压反对派、媒体封锁和言论限制为手段维持其专制统治。这导致了严重的腐败问题 ,以及社会不公和贫富分化的加剧 。