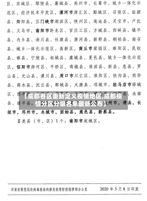
【成都各区重新定义疫情地区,成都疫情分区分级名单最新公布】

2022成都新冠疫情封控区有哪些?(持续更新)

022年成都新冠疫情期间划定的封控区具体如下:高新区长城馨苑小区该小区被划定为封控区 ,实施严格的封闭管理措施,要求居民居家隔离,足不出户 。金牛区沙河·云景湾小区作为封控区之一 ,小区内所有居民需遵守封闭管理规定,禁止外出活动。天府新区龙河社区凯华丽景小区该小区被纳入封控范围,执行与高新区 、金牛区封控区相同的居家隔离政策。

【成都各区重新定义疫情地区,成都疫情分区分级名单最新公布】-第1张图片

截至近来 ,相城区封控区名单如下:魅力花园3幢官渎花园26幢峰汇园花园东区(合景峰汇)8期12幢封控区管理措施:根据国务院应对新型冠状病毒肺炎疫情联防联控机制综合组发布的《关于印发新冠肺炎疫情社区防控方案的通知》,封控区实行“区域封闭、足不出户、服务上门”的严格管理措施 。

【成都各区重新定义疫情地区,成都疫情分区分级名单最新公布】-第2张图片

成都金堂县已经解封,近来全域均为低风险地区。具体情况如下:解封依据:截至2022年3月6日 ,金堂县生态水城澜岸小区已连续14天无新增本土确诊病例。根据国务院联防联控机制有关要求和省 、市专家综合评估 ,经金堂县新冠肺炎疫情防控指挥部同意,对该区域风险等级进行调整 。

【成都各区重新定义疫情地区,成都疫情分区分级名单最新公布】-第3张图片

成都新冠疫情发生地郫都区到达哪些城市需要医学隔离措施

〖壹〗、从成都新冠疫情发生地郫都区到达武汉、南京 、长沙、沈阳、佛山 、福州等城市需要医学隔离措施,部分城市对来自郫都区的人员可能采取医学隔离措施 ,具体如下:武汉市:成都郫都区旅居史人员需主动向所在社区 、单位、酒店等报备,听从疫情防控指挥部安排做核酸检测,并进行14天集中医学观察。

〖贰〗、中风险地区情况近来成都市中风险地区共3个 ,均位于郫都区:郫都区郫筒街道太平村 郫都区犀浦街道犀池社区二组 郫都区三道堰镇八步桥社区八组安置点 新增境外输入确诊病例 患者信息:男,26岁,中国籍。行程轨迹:从印度尼西亚乘GA8860次航班于12月22日抵蓉 ,入境后即被集中隔离 。

〖叁〗 、最新的政策是:低风险地区,不需要隔离,仅仅需要核酸检测证明啦!但是如果是中高风bai险或者当地没有发布疫情解除的相关公告的话 ,去外地还是要被集中隔离或者居家隔离的 。

〖肆〗、这个肯定要隔离的,还要做核酸检测,因为现在郫都区那边是中风险地区哦。

成都五地调整为低风险地区

〖壹〗、成都五地调整为低风险地区的具体情况如下:截至3月5日 ,成都市金牛区驷马桥街道沙河云景湾小区 、温江区公平街道佳兆业·丽晶公馆小区、金堂县赵镇街道生态水城澜岸小区、高新区中和街道长城馨苑小区 、天府新区华阳街道龙河社区凯华丽景小区 ,因连续14天无新增本土确诊病例,均已调整为低风险地区。

〖贰〗、自2022年3月8日起,成都高新区石羊街道天府世家小区、桂溪街道世龙公馆由中风险地区调整为低风险地区 。具体说明如下:调整依据:截至3月7日24时 ,上述两个小区已连续14天无新增本土确诊病例。根据国务院联防联控机制要求及省 、市专家综合评估,作出调整决定。

〖叁〗、自2022年3月9日起,成都高新区中和街道中德世邦和庭(原中德K区)1栋、7栋 、8栋由中风险地区调整为低风险地区 。调整依据:截至3月8日24时 ,上述楼栋已连续14天无新增本土确诊病例。根据国务院联防联控机制有关要求和省 、市专家综合评估,作出此次调整。相关措施:解除相关封控区、管控区管理 。

〖肆〗、自2022年11月17日起,成龙路街道东城美地小区3栋 ,东湖街道橡树林南院6栋2单元的风险等级由高风险调整为低风险。成都市锦江区其他区域风险等级不变。金牛区 自2022年11月16日起,营门口街道银沙正街33号院1栋的风险等级由高风险区调整为低风险区 。

〖伍〗 、截至3月19日0时,四川省183个县(市、区)已全部调整为低风险区。以下是具体信息:风险等级调整依据:根据3月19日发布的疫情通报 ,成都市武侯区由中风险县(市、区)转为低风险县(市 、区),标志着全省所有县(市、区)均达到低风险标准。

〖陆〗、自2021年11月20日起,将草池街道金鸡村1社安顺街354号至裕民街14号区域的风险等级由中风险调整为低风险 ,相关封控区 、管控区全部解除圈层管理 。调整后 ,成都东部新区全域均为低风险地区 。解封后的提醒解封不等于解防,大家仍需注意做好个人防护,继续遵守疫情防控相关规定。

成华区之后下一个区是哪个?成都多个区升级疫情防控措施

成华区之后 ,成都主城五区中几乎同时(7月30日晚上)宣布加强社会面疫情防控措施的下一个区为锦江、金牛、青羊 、武侯区。时间线与措施升级:7月29日,成华区率先宣布全面加强社会面管控,实际执行静态管理 。7月30日晚 ,锦江、金牛、青羊 、武侯四区几乎同步宣布加强社会面疫情防控,措施力度与成华区一致。

成都成华区棋牌室 、健身房等室内公共场所已暂停营业。以下是具体说明:政策依据:根据成都市成华区新冠肺炎疫情防控指挥部11月10日发布的通告,明确要求暂停棋牌室、影剧院、网吧 、歌厅、酒吧、台球厅 、健身场所等室内公共场所的运营活动 。

成都成华区理工东苑西区已于2021年11月23日零时解封 ,并调整为低风险地区。以下是详细说明:解封时间:2021年11月23日零时起,理工东苑西区及兴元华盛小区二期同步解除中高风险管控,转为低风险区域。区域影响:此次调整标志着成都全域中高风险地区清零 ,城市疫情防控取得阶段性成果 。

近来成都高新南区、锦江区、青羊区 、金牛区、武侯区、成华区 、双流区、龙泉驿区、新都区, 9区仍处于严格管控社会流动状态,所有市民必须严格居家 ,除就近购买必备生活物资外 ,不可外出。

成都两地方解封!降为低风险地区,可自由流动!

〖壹〗 、成都市青羊区光华街道优品道曦岸和高新区石羊街道都城雅颂居已经成功解封并降为低风险地区,居民可以自由流动。这是疫情防控工作取得的重要成果,也是全体工作人员和居民共同努力的结果 。我们应该珍惜这份来之不易的安全与自由 ,继续做好个人防护和疫情防控工作,共同维护成都的美好与安宁。

〖贰〗 、即日起,成都理工大学解除校园临时封控措施 ,成都高新区保利百合花园小区和成都东部新区草池街道部分区域降为低风险地区,但解封不等于解防,仍需注意防护。成都理工大学校园解封截至11月19日 ,成都理工大学先后组织了六轮全员核酸检测,共检测20余万人次,结果均为阴性 。

〖叁〗、坐飞机离开成都政策:随着3月10日成都14个中风险地区全部解封 ,降为低风险地区,成都两个机场(双流世界机场、天府世界机场)出发不再需要提供48小时内核酸阴性报告 。旅客可以直接前往机场办理登机手续,无需再进行核酸检测。

文章推荐

  • 【朝阳市疫情地区划分图片,朝阳市疫情风险等级】

    2022成都新冠疫情封控区有哪些?(持续更新)022年成都新冠疫情期间划定的封控区具体如下:高新区长城馨苑小区该小区被划定为封控区,实施严格的封闭管理措施,要求居民居家隔离,足不出户。金牛区沙河·云景湾小区作为封控区之一,小区内所有居民需遵守封闭管理规定,禁止外出活动。天府新区龙河社区凯...

    2026年04月15日
    0
  • 【上海疫情多发地区名单,上海疫情发生在哪几个区?】

    2022成都新冠疫情封控区有哪些?(持续更新)022年成都新冠疫情期间划定的封控区具体如下:高新区长城馨苑小区该小区被划定为封控区,实施严格的封闭管理措施,要求居民居家隔离,足不出户。金牛区沙河·云景湾小区作为封控区之一,小区内所有居民需遵守封闭管理规定,禁止外出活动。天府新区龙河社区凯...

    2026年04月15日
    0
  • 真实辅助“手机斗牛开挂透视软件”其实确实有挂

    2022成都新冠疫情封控区有哪些?(持续更新)022年成都新冠疫情期间划定的封控区具体如下:高新区长城馨苑小区该小区被划定为封控区,实施严格的封闭管理措施,要求居民居家隔离,足不出户。金牛区沙河·云景湾小区作为封控区之一,小区内所有居民需遵守封闭管理规定,禁止外出活动。天府新区龙河社区凯...

    2026年04月15日
    2
  • 国内一些地区疫情不重视/疫情不严重的其他地区,特别是要抓好涉及扶持谁

    2022成都新冠疫情封控区有哪些?(持续更新)022年成都新冠疫情期间划定的封控区具体如下:高新区长城馨苑小区该小区被划定为封控区,实施严格的封闭管理措施,要求居民居家隔离,足不出户。金牛区沙河·云景湾小区作为封控区之一,小区内所有居民需遵守封闭管理规定,禁止外出活动。天府新区龙河社区凯...

    2026年04月15日
    2