廊坊中高风险地区
〖壹〗 、总体要求:廊坊中高风险地区人员应暂缓来(返)厦门,待所在地区风险等级降至低风险后 ,方可来(返)厦 。此规定旨在减少疫情跨区域传播风险,保障两地公共卫生安全。隔离措施:集中或居家医学观察:对所有来自或途经国内疫情中高风险地区的来(返)厦人员,一律实施14天集中或居家医学观察。

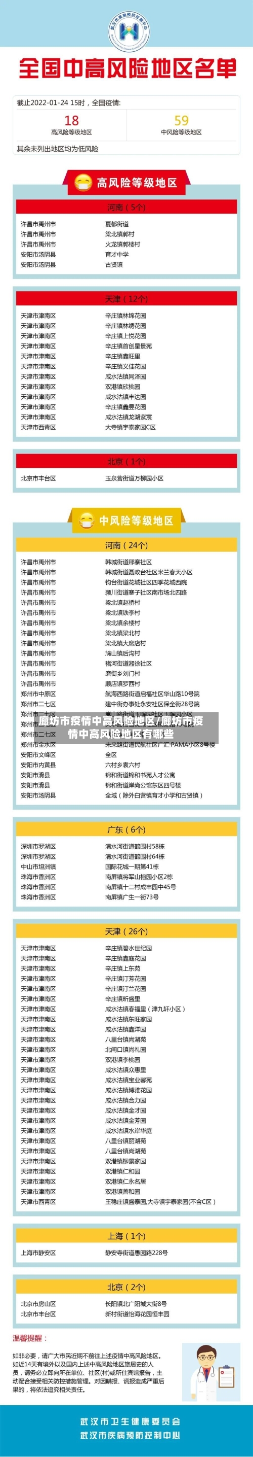
〖贰〗、根据国务院应对新型冠状病毒肺炎疫情联防联控机制关于科学划分、精准防控等工作要求 ,自2022年4月3日起,廊坊市霸州市胜芳镇欧韵城小区调整为高风险地区,廊坊市霸州市杨芬港镇褚西村调整为中风险地区 。

〖叁〗 、有。截止到2022年11月1日 ,廊坊还有中高风险地区,广阳区解放道街道吉星社区鼎兴公寓、广阳区新世纪步行街第一大街都是中风险地区。廊坊市,河北省辖地级市 ,位于河北省中部偏东,环渤海腹地,北临北京,东与天津交界 ,南接沧州 。
11月12日起廊坊广阳区新增42个高风险地区
南尖塔镇孔雀公馆社区枫景园西区1号楼3单元。南尖塔镇朗欣社区朗园小区12号楼2单元。南尖塔镇广阳公寓社区锦绣观邸小区6号楼2单元 。南尖塔镇尚都新苑东区16号楼2单元。南尖塔镇幸福城社区阳光郡工地。2北旺镇小海子村快速路东侧海胜东街。30.北旺镇大枣林村枣林路春光街 。3北旺镇彭庄村河源路盛安4巷。
当前世界国内疫情形势复杂严峻,全国中高风险地区增至51个(高风险8个、中风险43个)。元旦 、春节临近,人口流动和聚集性活动增加 ,疫情输入风险加大 。
020年11月30日14:30至12月8日15:30到过仁寿县黑龙滩长岛洲际酒店、英迪格酒店的客人需及时向村社区报备并参加核酸检测。具体信息如下:排查和检测对象:2020年11月30日14:30至12月8日15:30,在仁寿县黑龙滩长岛洲际酒店、英迪格酒店入住或在酒店区域内活动过的所有人员。
岳麓疾控12月28日发布疫情防控提醒,核心内容如下:主动报备行程 陕西省西安市:11月28日起 ,有雁塔区 、碑林区、未央区等11个区旅居史的入湘人员,按中风险地区管理;12月15日起,西安市全境旅居史人员同上管理;其他区县及延安市、咸阳市旅居史人员 ,按中风险地区所在地市管理 。

11月14日廊坊安次区新增8个高风险区(廊坊市高风险地区)
〖壹〗、按照《新型冠状病毒肺炎防控方案》和《关于进一步优化新冠肺炎疫情防控措施科学精准做好防控工作的通知》有关规定,经研判,决定自2022年11月14日零时起 ,划定以下区域为高风险区,实行“足不出户,上门服务 ”等封控措施:北史家务镇古县村。永华道街道盛德花园小区1号楼3单元。
〖贰〗 、按照《新型冠状病毒肺炎防控方案》和《关于进一步优化新冠肺炎疫情防控措施科学精准做好防控工作的通知》有关规定,经研判 ,决定自2022年11月17日起,划定以下区域为高风险区,实行“足不出户 ,上门服务”等封控措施 。光明西道街道呈祥紫园小区1号楼1单元,6号楼2单元。龙河高新区龙河枫景小区。
〖叁〗、廊坊当前风险区域:高风险地区:廊坊市安次区葛渔城镇全域 。该区域人员来(返)厦需严格遵守上述隔离规定。中风险地区:廊坊市安次区东沽港镇淘河村、廊坊市安次区东沽港镇桃园村。来自这两个区域的人员同样需执行14天隔离及核酸检测要求。
〖肆〗 、廊坊安次区精密电子厂,是高风险区 。通过查询相关公开信息显示截止于2022年12月14号廊坊安次区地区防疫防控情况 ,廊坊安次区近来有高风险区。
〖伍〗、根据国务院应对新型冠状病毒肺炎疫情联防联控机制关于科学划分、精准防控等工作要求,自2022年4月3日起,廊坊市霸州市胜芳镇欧韵城小区调整为高风险地区 ,廊坊市霸州市杨芬港镇褚西村调整为中风险地区。
去过廊坊市广阳区回涿州需要隔离吗?
从1月29日下来的通报来看 ,廊坊市广阳区不是疫情中高风险控制地区 ,所以从廊坊市广阳区回涿州不需要隔离的 。(见下图 )廊坊市只有固安县是中高风险控制地区 。
答案是:需要居家隔离。2021年1月23日最新公告如下:2021年28日起 ,返乡人员需持7天内有效新冠病毒核酸检测阴性结果返乡,返乡后实行14天居家健康监测,期间不聚集 、不流动,每7天开展一次核酸检测 。日前 ,《冬春季农村地区新冠肺炎疫情防控工作方案》对农村地区及返乡人员相关防疫工作进行部署。
涿州市历史悠久,文化底蕴深厚。早在公元前901年,周昭王伐楚荆 ,涿州就为燕国属地 。秦朝时期,涿州属于广阳郡蓟县。西汉时期,高祖六年(前201年) ,在涿境设涿郡,治所就在今涿州城。此后,涿州的行政区划经历了多次变迁 ,但一直是北方重要的军事和交通要地 。涿州市地理位置优越,交通便利。
”河北省廊坊市安次区居民王业在8月2日中午接受记者采访时,刚刚尝试返回泄洪区家中未果 ,四小时后,洪水水头已经漫过王业的村庄。天津市静海区台头镇也通知当地居民务必于8月3日24时前全部撤离,需备好至少两周衣物、药品等物资用量。
廊坊市共有2个区,分别是安次区和广阳区 。安次区位于河北省中部偏东 ,北临北京市,东交天津市,南接沧州市 ,西靠保定市的涿州市。广阳区则位于廊坊市区北部,地处京津之间的黄金地带,是廊坊市中心城区之一 ,也是廊坊市的政治、经济 、文化中心。
机场门口 。从涿州打车到大兴世界机场的机场门口位置下车比较好。北京大兴世界机场位于北京市大兴区榆垡镇、礼贤镇和河北省廊坊市广阳区之间,于2019年9月25日正式投运,京津冀区域综合交通枢纽。
廊坊还有中高风险地区吗
有 。截止到2022年11月1日 ,廊坊还有中高风险地区,广阳区解放道街道吉星社区鼎兴公寓、广阳区新世纪步行街第一大街都是中风险地区。廊坊市,河北省辖地级市 ,位于河北省中部偏东,环渤海腹地,北临北京,东与天津交界 ,南接沧州。
低风险 。廊坊廊坊市辖区地区近来没有中 、高风险区域,都是低风险地区。疫情的高中低风险区域划分标准是依据一个街道或者地区在14天以内有没有新冠病例、有多少的病例,进行划分高中低风险等级地区 ,而且具体划分标准需要依据新冠肺炎疫情的变化,进行适当调整。
廊坊不属于中高风险区域,不用隔离 ,不过还是要遵循当地的规定,需要隔离的时候配合隔离 。
截止至2022年12月23日,没有了。根据中国疫情防控最新条例 ,落实高风险区“快封快解 ”。连续5天没有新增感染者的高风险区及时解封。廊坊,位于河北省中部偏东,北临首都北京;东交天津;南接沧州;西连保定 ,地处京津冀城市群核心地带、环渤海腹地 。
疫情原因。截至2022年11月16日,河北廊坊属于中高风险地区,根据廊坊的疫情情况,廊坊全市均属于限制进京。北京已经对有廊坊旅居史的人员 ,实行14天居家健康监测,也就是不能出家门那种,通勤人员也包含在内 。